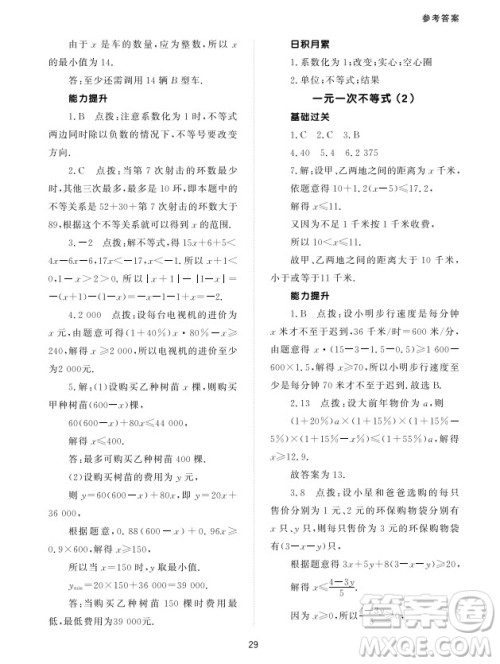
小编整理了北京师范大学出版社2024年春配套综合练习七年级数学下册人教版参考答案,感兴趣的可以看过来。这是为初一生搜集到的数学练习册答案,针对性强,希望能帮到你们。不过,答案仅供参考哦!

答案如下:



































甘肃教育出版社2024年春配套综合练习七年级生物下册人教版参考答案
2024-02-29 10:04:13
对于初一生来说,生物科目的学习内容不少,每天下课之后要勤做练习,争取把知识点巩固好。小编搜集了甘肃教育出版社2024年春配套综合练习七年级生物下册人教版参考答案,感兴趣的可
甘肃教育出版社2024年春配套综合练习七年级地理下册人教版参考答案
2024-02-29 09:48:53
在初一年级,地理科目的学习内容增加了,大家要多花心思做练习,努力把知识点掌握清楚。小编搜集了甘肃教育出版社2024年春配套综合练习七年级地理下册人教版参考答案,感兴趣的可以
江苏凤凰教育出版社2024年春配套综合练习七年级生物下册苏教版参考答案
2024-02-28 16:50:25
小编搜集了江苏凤凰教育出版社2024年春配套综合练习七年级生物下册苏教版参考答案,欢迎大家查阅。对于初一生来说,生物科目的学习难度不低,大家得多花心思,该做的练习要及时完成
甘肃少年儿童出版社2024年春配套综合练习七年级语文下册人教版参考答案
2024-02-28 16:33:52
对于初一年级的学生来说,语文科目的学习要多花心思,除了背诵知识点,该做的练习不能少。今天整理了甘肃少年儿童出版社2024年春配套综合练习七年级语文下册人教版参考答案,赶紧看