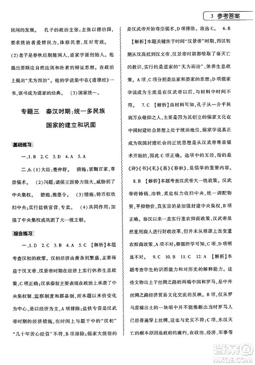
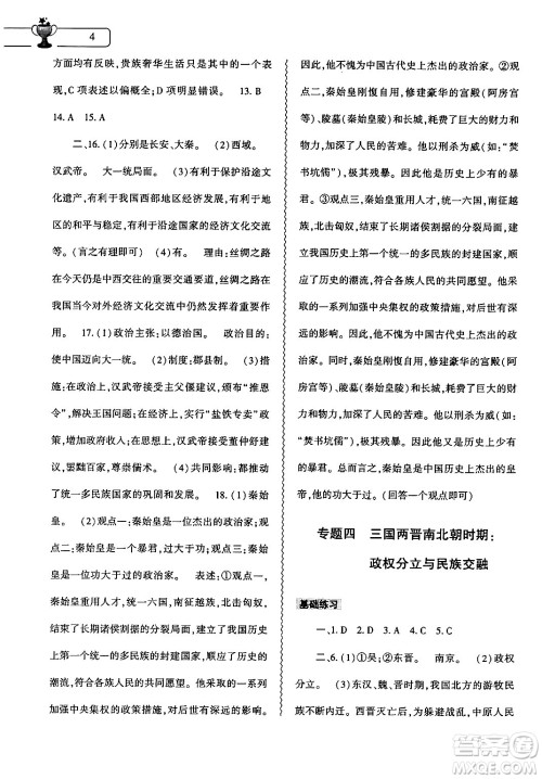
历史这门学科需要同学们多花时间,多记多练,从而来回顾所学的知识点,提升这门学科的成绩,今天小编为同学们整理了大象出版社2024历史寒假作业本七年级历史人教版答案,练习完的同学们可以来答案圈核对一下答案。

答案如下,仅供参考:








安徽教育出版社2024寒假生活七年级历史人教版答案
2024-01-15 13:54:56
历史这门学科在七年级难度还不大,同学们需要将所学的知识进行梳理训练,检测知识的掌握程度,今天小编为同学们整理了安徽教育出版社2024寒假生活七年级历史人教版答案,练习完的同
西安出版社2023年秋培优夺冠金卷七年级历史上册人教版答案
2024-01-09 16:54:24
历史这门学科需要同学们多记多练习,通过知识巩固来回顾知识点,进行查缺补漏,提升成绩,今天小编为同学们整理了西安出版社2023年秋培优夺冠金卷七年级历史上册人教版答案,练习完的
北京教育出版社2024新课堂寒假生活七年级历史通用版答案
2024-01-08 11:14:15
今天小编为同学们整理了北京教育出版社2024新课堂寒假生活七年级历史通用版答案,本练习帮助同学们及时巩固所学的新知识点,重视基础巩固,夯实双基,将这学期的知识点掌握牢固,练习
内蒙古大学出版社2024文轩假期生活指导寒假作业七年级历史课标版参考答案
2024-01-05 15:41:24
在初一年级,历史科目的学习内容不少,大家可以利用寒假提高成绩,千万别偷懒。今天搜集了内蒙古大学出版社2024文轩假期生活指导寒假作业七年级历史课标版参考答案,感兴趣的看过来