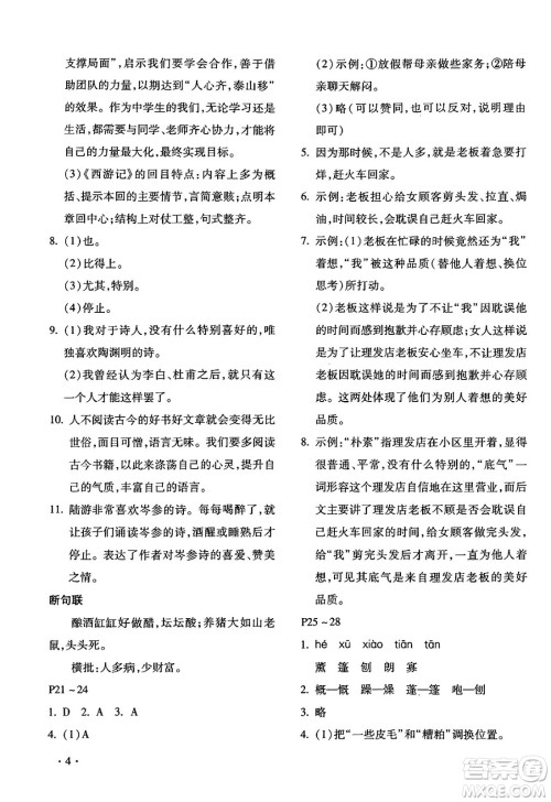
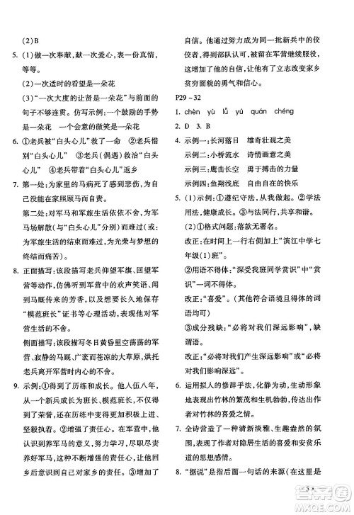
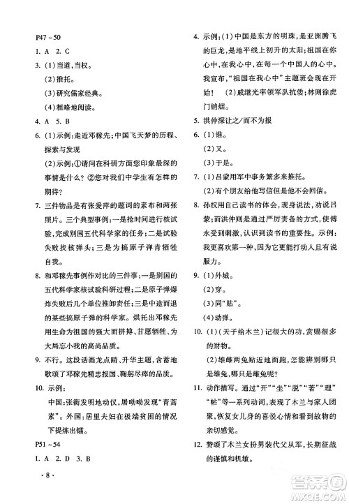
语文这门学科在七年级难度不小,同学们可以通过训练来及时回顾这学期的知识点,全面提升成绩,今天小编为同学们整理了北京教育出版社2024寒假乐园七年级语文人教版河南专版答案,练习完的同学们可以来答案圈核对一下答案。

答案如下,仅供参考:








北京教育出版社2024寒假乐园八年级数学人教版河南专版答案
2024-01-11 15:55:10
今天小编为同学们整理了北京教育出版社2024寒假乐园八年级数学人教版河南专版答案,本练习内容丰富,题型全面,题目由易到难,可以让同学们通过训练来掌握好这学期的知识点,练习完的
北京教育出版社2024寒假乐园七年级数学人教版河南专版答案
2024-01-11 15:44:59
数学这门学科在七年级难度还不大,同学们可以从现在开始打好基础,通过假期来进行知识点梳理,今天小编为同学们整理了北京教育出版社2024寒假乐园七年级数学人教版河南专版答案,练
北京教育出版社2024寒假乐园八年级英语人教版河南专版答案
2024-01-11 15:19:57
进入八年级,英语这门学科的难度会有所增加,同学们可以通过假期时间来回顾这学期所学的知识,今天小编为同学们整理了北京教育出版社2024寒假乐园八年级英语人教版河南专版答案,练
北京教育出版社2024寒假乐园七年级英语人教版河南专版答案
2024-01-11 15:02:30
进入初中,英语这门学科的重要性愈发显现出来了,同学们在假期要利用好时间,来巩固知识,今天小编为同学们整理了北京教育出版社2024寒假乐园七年级英语人教版河南专版答案,练习完的