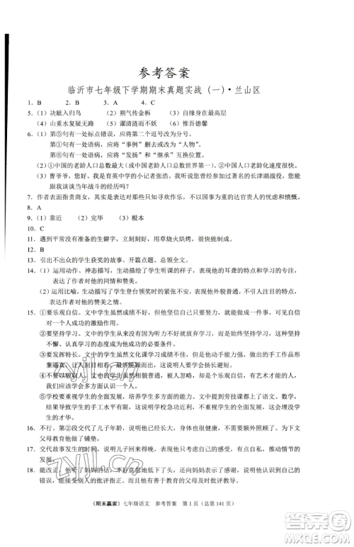
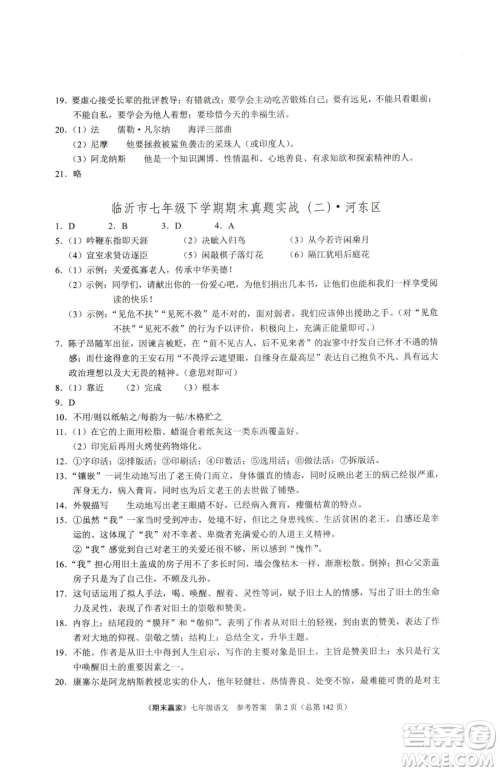
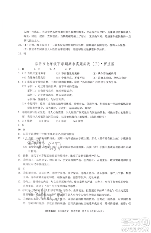
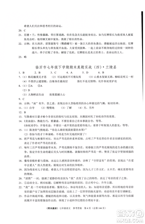
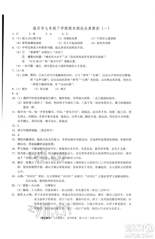
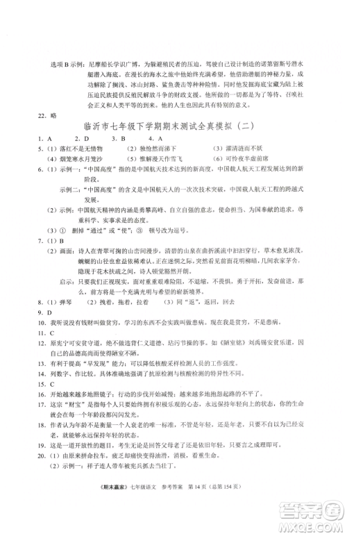
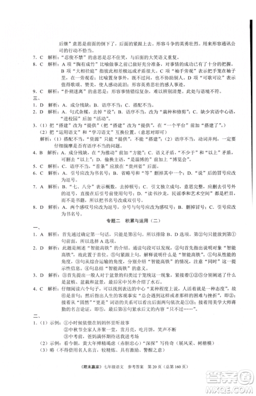
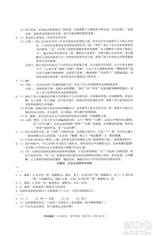
七年级的语文难度会有所提升,同学们要重视起来,在课下多做练习,提升语文这门学科的成绩。今天小编为同学们整理了云南美术出版社2023期末赢家七年级下册语文人教版临沂专用参考答案,练习完的同学可以来答案圈核对一下答案。

答案如下:
























山西教育出版社2023新课程问题解决导学方案七年级下册语文人教版参考答案
2023-06-14 09:22:10
进入初中,各学科的难度都会有所提升,同学们从现在开始要重视起来,多做练习训练。今天小编为同学们整理了山西教育出版社2023新课程问题解决导学方案七年级下册语文人教版参考答
人民教育出版社2023人教金学典同步解析与测评七年级下册语文人教版重庆专版参考答案
2023-06-13 15:53:05
今天小编为同学们整理了人民教育出版社2023人教金学典同步解析与测评七年级下册语文人教版重庆专版参考答案,本练习围绕教材编写,以提高学习兴趣为目的,帮助同学们提升语文成绩
人民教育出版社2023人教金学典同步解析与测评七年级下册语文人教版参考答案
2023-06-13 08:50:59
七年级的语文难度不小,同学们要重视起来,在课下要多做练习,巩固好基础知识。今天小编为同学们整理了人民教育出版社2023人教金学典同步解析与测评七年级下册语文人教版参考答案
浙江教育出版社2023全优新同步七年级下册语文人教版参考答案
2023-06-12 10:58:25
七年级的语文难度会有所提升,同学们要重视起来,在课下要多做练习,巩固所学的知识点,提升成绩。今天小编为同学们整理了浙江教育出版社2023全优新同步七年级下册语文人教版参考答