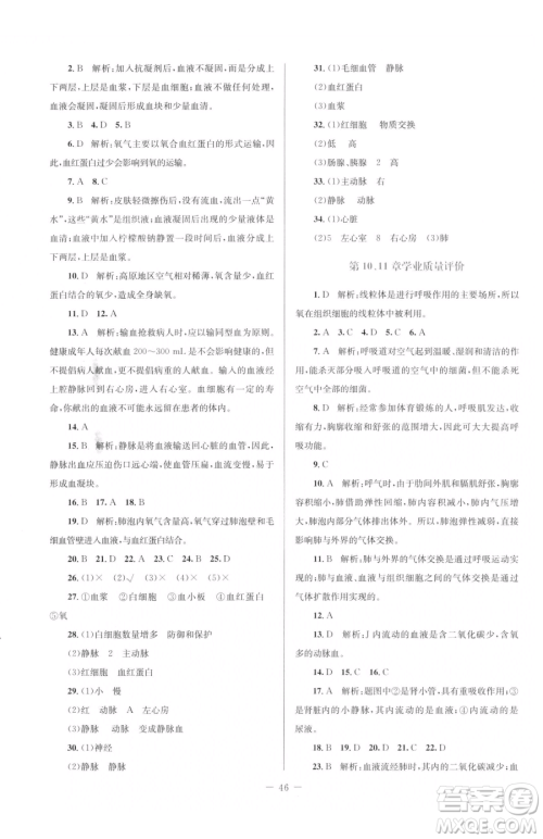
七年级的同学们新增加了很多副科,同学们可以趁此打好基础,在课余时间多进行练习训练。今天小编为同学们整理了北京师范大学出版社2023课堂精练七年级下册生物北师大版福建专版参考答案,练习完的同学可以来答案圈核对一下答案。

答案如下:








北京师范大学出版社2023课堂精练八年级下册物理北师大版参考答案
2023-05-30 15:51:07
进入八年级,同学们新增加了物理这门学科,刚接触难度还不是很大,同学们可以从现在开始打好基础。今天小编为同学们整理了北京师范大学出版社2023课堂精练八年级下册物理北师大版
北京师范大学出版社2023课堂精练九年级下册历史人教版安徽专版参考答案
2023-05-30 15:36:59
今天小编为同学们整理了北京师范大学出版社2023课堂精练九年级下册历史人教版安徽专版参考答案,本练习帮助同学们通过练习巩固所学知识,对重难点知识进行课后回顾总结,查缺补漏
北京师范大学出版社2023课堂精练七年级下册历史人教版大庆专版参考答案
2023-05-30 15:19:40
七年级的历史难度不大,同学们可以从现在开始打好基础,在课下多做练习,巩固好基础知识。今天小编为同学们整理了北京师范大学出版社2023课堂精练七年级下册历史人教版大庆专版参
北京师范大学出版社2023课堂精练九年级下册历史人教版山西专版参考答案
2023-05-30 15:03:20
九年级同学们的时间会很紧张,同学们想要提升成绩要多做练习,巩固所学知识点。今天小编为同学们整理了北京师范大学出版社2023课堂精练九年级下册历史人教版山西专版参考答案,练