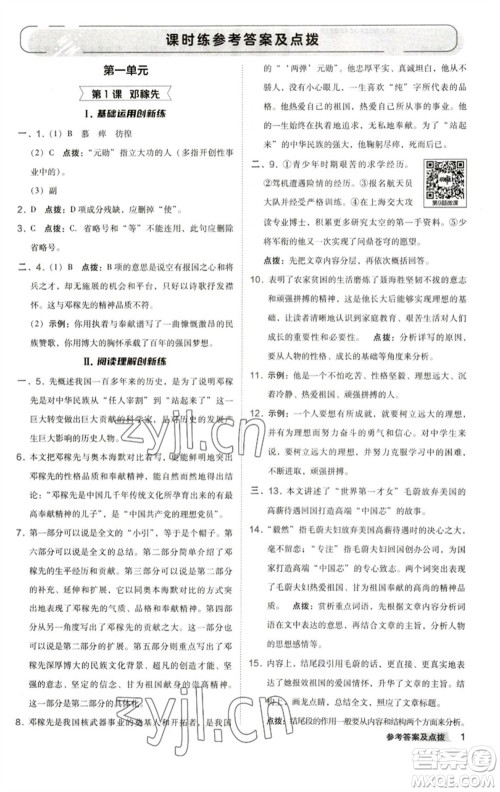
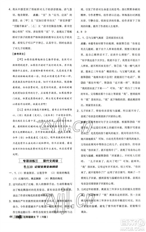
在初一年级,学生们要留意主课的学习情况,以语文科目来说,大家得多练习,积累多了就能拿到高分。今天整理了陕西人民教育出版社2023综合应用创新题典中点七年级语文下册人教版参考答案,赶紧看过来吧。

答案如下:






























































陕西人民教育出版社2023综合应用创新题典中点七年级英语下册译林版参考答案
2023-03-09 10:52:39
小编整理了陕西人民教育出版社2023综合应用创新题典中点七年级英语下册译林版参考答案,欢迎大家查阅。其实,初一年级的学业压力不小,各个科目都有新知识需要学习,时间可能不够用
陕西人民教育出版社2023综合应用创新题典中点七年级数学下册人教版参考答案
2023-03-09 10:40:25
今天分享陕西人民教育出版社2023综合应用创新题典中点七年级数学下册人教版参考答案,感兴趣的可以看过来。这是为初一年级学生搜集的练习册答案,希望能帮助你们提升数学成绩。
陕西人民教育出版社2023综合应用创新题典中点七年级数学下册北师大版参考答案
2023-03-09 10:27:45
在初一年级,学生们要关注数学科目的学习,因为它的难度有很大提升,如果不花心思就难以拿到好成绩。今天分享陕西人民教育出版社2023综合应用创新题典中点七年级数学下册北师大版
山西教育出版社2023综合应用创新题典中点七年级英语下册外研版安徽专版参考答案
2023-03-09 10:11:14
今天搜集了山西教育出版社2023综合应用创新题典中点七年级英语下册外研版安徽专版参考答案,欢迎大家积极查阅。到了初一年级,学生们的学习时间延长了,除了早自习还有晚自习,所以