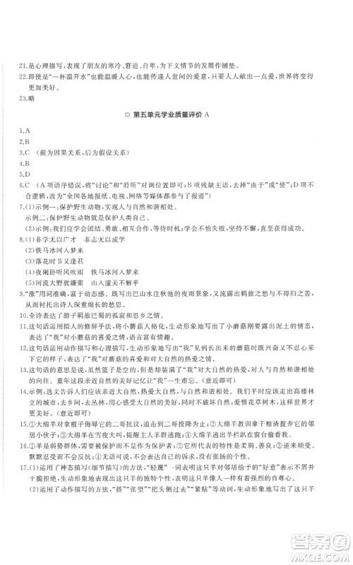
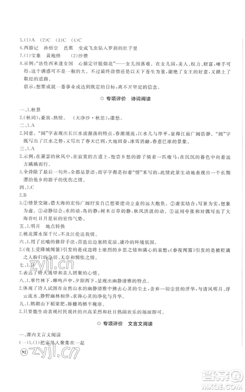
山东友谊出版社2022精练课堂分层作业七年级上册语文人教版参考答案小编已经为大家收集整理好了,本书是山东友谊出版社出版设计,本书主要汇集了各年级学生所学到的各种课外知识点,结合学生本阶段认知,对不同讲次由认识到巩固提高,达到对每一讲的熟练应用。每道题的详细解析,帮助学生整理思路,有兴趣的同学,可以到答案圈看看哦!

答案如下:







































山东友谊出版社2022精练课堂分层作业七年级上册英语人教版参考答案
2022-11-09 14:38:25
山东友谊出版社2022精练课堂分层作业七年级上册英语人教版参考答案小编已经为大家收集整理好了,本书是山东友谊出版社出版设计,本书针对七年级英语课上所学的各个知识点对学生
山东友谊出版社2022精练课堂分层作业七年级上册数学北师大版参考答案
2022-11-09 14:28:04
山东友谊出版社2022精练课堂分层作业七年级上册数学北师大版参考答案小编已经为大家收集整理好了,本书是山东友谊出版社出版设计,这本书贴合数学教科书进行编写,从内容讲解到典
山东友谊出版社2022精练课堂分层作业六年级上册语文人教版参考答案
2022-11-09 14:17:38
山东友谊出版社2022精练课堂分层作业六年级上册语文人教版参考答案小编已经为大家收集整理好了,本书是山东友谊出版社出版设计,本书将阅读方法、解题方法、口语及书面表达方法
山东友谊出版社2022精练课堂分层作业五年级上册语文人教版参考答案
2022-11-09 14:07:29
山东友谊出版社2022精练课堂分层作业五年级上册语文人教版参考答案小编已经为大家收集整理好了,本书是山东友谊出版社出版设计,本书倡导同步提优的理念,与相应版本教材完全配套