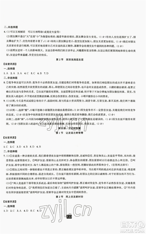
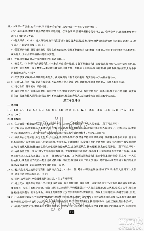
延边人民出版社2022励耘书业励耘新同步七年级上册道德与法治人教版参考答案小编已经为大家收集整理好了,本书是延边人民出版社出版设计,需要本书答案的同学,可以到答案圈看看哦!

答案如下:












湖南地图出版社2022励耘书业励耘新同步七年级上册人文地理人教版参考答案
2022-10-18 16:10:21
湖南地图出版社2022励耘书业励耘活页七年级上册人文地理人教版参考答案小编已经为大家收集整理好了,本书是湖南地图出版社出版设计,本书整合单元知识的重难点,同时设置例题讲解
延边人民出版社2022励耘书业励耘新同步七年级上册中国历史通用版参考答案
2022-10-18 15:56:56
延边人民出版社2022励耘书业励耘新同步七年级上册中国历史通用版参考答案小编已经为大家收集整理好了,本书是延边人民出版社出版设计,本书培养了学生在课前预习的良好习惯,对所
延边人民出版社2022励耘书业励耘新同步七年级上册英语外研版A本参考答案
2022-10-18 15:25:11
延边人民出版社2022励耘书业励耘新同步七年级上册英语外研版A本参考答案小编已经为大家收集整理好了,本书是延边人民出版社出版设计,需要答案的同学,可以到答案圈看看哦!延边人
延边人民出版社2022励耘书业励耘新同步七年级上册语文人教版A本参考答案
2022-10-18 14:59:53
延边人民出版社2022励耘书业励耘新同步七年级上册语文人教版A本参考答案小编已经为大家收集整理好了,本书是延边人民出版社出版设计,做完本书的同学,可以到答案圈核对一下答案