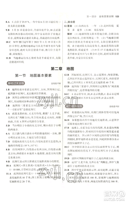
教育科学出版社2023年5年中考3年模拟七年级上册地理商务星球版参考答案小编已经为大家收集整理好了,本书是教育科学出版社出版设计,本书帮助学生及时巩固新授课知识,夯实双基,并引导学生将知识转化为能力,逐步提升综合运用能力和创新能力,从而能轻松面对各种新的学习方式和考试方式的挑战,有兴趣的同学,可以到答案圈看看哦!

答案如下:








































教育科学出版社2023年5年中考3年模拟七年级上册英语鲁教版山东专版参考答案
2022-08-04 09:37:30
教育科学出版社2023年5年中考3年模拟七年级上册英语鲁教版山东专版参考答案小编已经为大家收集整理好了,帮助同学们及时巩固所学知识,及时发现并解决学习中存在的问题,有兴趣的
教育科学出版社2023年5年中考3年模拟七年级上册生物济南版参考答案
2022-08-04 09:01:52
教育科学出版社2023年5年中考3年模拟七年级上册生物济南版参考答案小编已经为大家收集整理好了,本书是教育科学出版社出版设计,从课内重点、难点出发,着力于知识点的延伸、拓展
教育科学出版社2023年5年中考3年模拟七年级上册数学鲁教版山东专版参考答案
2022-08-04 08:57:03
教育科学出版社2023年5年中考3年模拟七年级上册数学鲁教版山东专版参考答案小编已经为大家收集整理好了,本书是教育科学出版社出版,做完本书练习的同学,可以到答案圈看看哦!教育
教育科学出版社2023年5年中考3年模拟七年级上册英语人教版山西专版参考答案
2022-08-04 08:50:42
教育科学出版社2023年5年中考3年模拟七年级上册英语人教版山西专版参考答案小编已经为大家收集整理好了,本书是教育科学出版社出版设计,本书从不同的角度去思考问题、解决问题