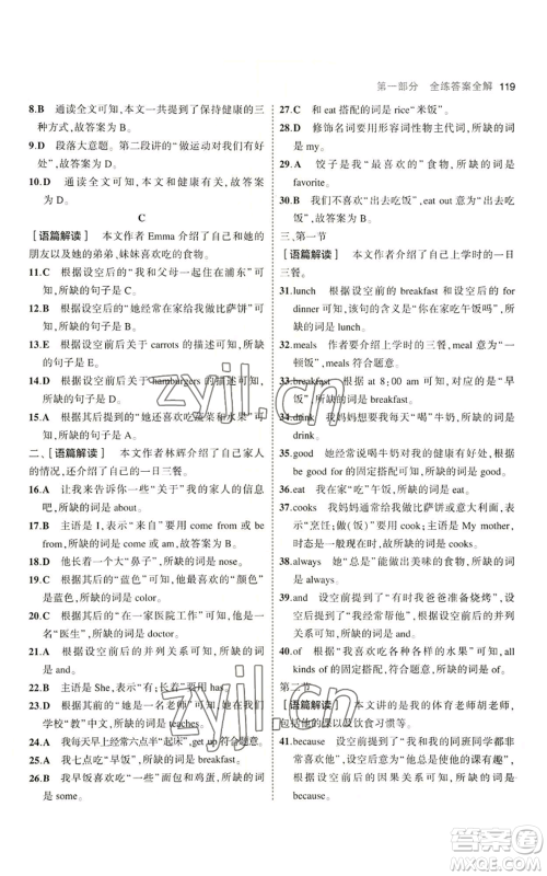
教育科学出版社2023年5年中考3年模拟七年级上册英语人教版河南专版参考答案小编已经为大家收集整理好了,本书是教育科学出版社出版设计,本书按照教材顺序,结合考纲要求,采用逐级提升的学习讲解策略,适合学生的自学、课后训练和预习等,有兴趣的同学,可以到答案圈看看哦!

答案如下:
















































教育科学出版社2023年5年中考3年模拟七年级上册数学浙教版A本参考答案
2022-08-03 15:40:48
教育科学出版社2023年5年中考3年模拟七年级上册数学浙教版A本参考答案小编已经为大家收集整理好了,本书是教育科学出版社出版设计,有兴趣的同学,可以到答案圈查阅参考哦!教育科
教育科学出版社2023年5年中考3年模拟七年级上册语文人教版参考答案
2022-08-03 15:00:34
教育科学出版社2023年5年中考3年模拟七年级上册语文人教版参考答案小编已经为大家收集整理好了,本书是教育科学出版社出版设计,本书帮助学生及时巩固新授课知识,夯实双基,并引导
教育科学出版社2023年5年中考3年模拟七年级上册英语牛津版参考答案
2022-08-03 14:50:58
教育科学出版社2023年5年中考3年模拟七年级上册英语牛津版参考答案小编已经为大家收集整理好了,本书是教育科学出版社出版设计,本书有全面系统的课时作业,还配有各章素养评价卷
教育科学出版社2023年5年中考3年模拟七年级上册数学北师大版参考答案
2022-08-03 14:31:28
教育科学出版社2023年5年中考3年模拟七年级上册数学北师大版参考答案小编已经为大家收集整理好了,本书是教育科学出版社出版设计,喜欢本书的同学,可以到答案圈查阅参考一下哦!教