南方出版社2022新活力暑假总动员七年级语文人教版答案小编已经收集整理好了,针对学生暑假学习和新学期衔接,让学生在假期复习上一学期知识点的同时预习下学期学习内容,帮助学生更好更快的融入新学期的学习中,练习完的伙伴可以来答案圈核对一下答案!

本书系列的其他年级和科目小编也有整理收集,需要核对答案的伙伴可以来答案圈对应的年级搜索查看!
















甘肃文化出版社2022新活力暑假总动员小升初衔接版数学人教版答案
2022-06-29 14:01:12
甘肃文化出版社2022新活力暑假总动员小升初衔接版数学人教版答案小编已经收集整理好了,针对学生暑假学习和新学期衔接,让学生在假期复习上一学期知识点的同时预习下学期学习内
甘肃文化出版社2022新活力暑假总动员小升初衔接版英语人教版答案
2022-06-29 11:44:00
甘肃文化出版社2022新活力暑假总动员小升初衔接版英语人教版答案小编已经收集整理好了,针对学生暑假学习和新学期衔接,让学生在假期复习上一学期知识点的同时预习下学期学习内
甘肃文化出版社2022新活力暑假总动员小升初衔接版语文人教版答案
2022-06-29 11:24:05
甘肃文化出版社2022新活力暑假总动员小升初衔接版语文人教版答案小编已经收集整理好了,针对学生暑假学习和新学期衔接,让学生在假期复习上一学期知识点的同时预习下学期学习内
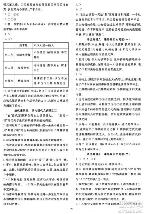
甘肃文化出版社2022新活力暑假总动员五年级数学北师版答案
2022-06-29 11:07:44
甘肃文化出版社2022新活力暑假总动员五年级数学北师版答案小编已经收集整理好了,针对学生暑假学习和新学期衔接,让学生在假期复习上一学期知识点的同时预习下学期学习内容,帮助