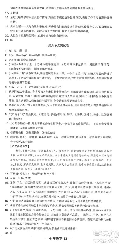
宁夏人民教育出版社2022学霸课时作业七年级语文下册部编版答案小编为大家整理好了,本书是由宁夏人民教育出版社出版发行,李朝东主编,题目设计遵循由易到难的原则,并且与教材紧密贴合,能很好地帮助学生理解、吃透重难点,做完作业可以来答案圈核对一下,效率更高哦!

经纶学典系列其他年级和科目的参考答案小编也有整理,大家可以在答案圈对应的年级搜索查看。




































河北少年儿童出版社2022金榜学案七年级语文下册部编版答案
2022-04-04 13:54:35
河北少年儿童出版社2022金榜学案七年级语文下册部编版答案小编为同学们整理好了,本书是由河北少年儿童出版社出版发行,张泉主编的练习册,通过针对性强的反复练习,帮助学生理解和
宁夏人民教育出版社2021棒棒堂学霸课时作业六年级科学上册JK教科版答案
2021-11-09 13:57:16
宁夏人民教育出版社2021棒棒堂学霸课时作业六年级科学上册JK教科版答案小编为大家整理好了,本书是由宁夏人民教育出版社出版发行,李朝东主编的提优习题册,精心设计基础巩固题、
西安出版社2020新版黑马卷七年级语文下册部编版答案
2020-03-31 16:14:54
西安出版社2020新版黑马卷七年级语文下册部编版答案已经更新啦,最新版的答案来喽,使用黑马卷系列的同学们做完作业不妨来参考参考答案吧,答案如下,切莫盲目的照抄答案哟。西安出
2020春自主与互动学习新课程学习辅导七年级语文下册部编版答案
2020-03-30 17:00:24
2020春自主与互动学习新课程学习辅导七年级语文下册部编版答案已经和大家分享啦,最新版的答案来喽,自主与互动学习新课程学习辅导系列答案小编已经整理了很多,各个年级学科的版
学霸课时作业系列答案