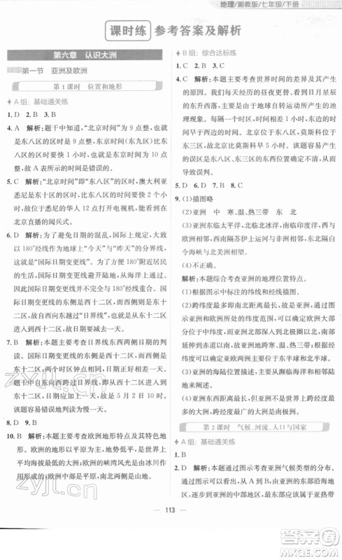
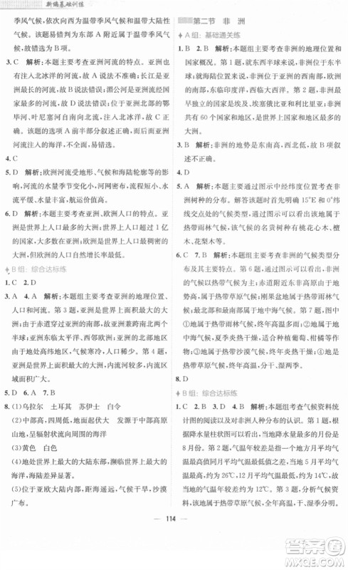
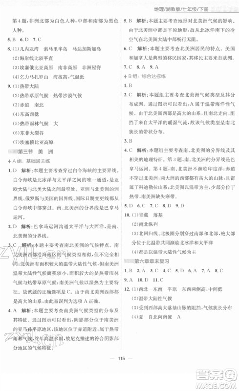
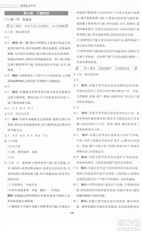
安徽教育出版社2022新编基础训练七年级地理下册湘教版答案小编为同学们整理好了,本书是由安徽教育出版社出版发行的初中课时练习册,结合课堂教学,从知识的方法点、综合点、拓展点进行典例解读,精炼考点内涵,系统设计高效训练,提升考试能力,做完练习的小伙伴们快来答案圈看看自己做的怎么样吧!

参考答案下图所示,请同学们仔细核对。








安徽教育出版社2022新编基础训练七年级数学下册通用版S答案
2022-02-20 19:44:07
安徽教育出版社2022新编基础训练七年级数学下册通用版S答案小编为同学们整理好了,本书是由安徽教育出版社出版发行的初中课时练习册,抓住每堂课的重难点练习,题型多样,具有较强
安徽教育出版社2022新编基础训练七年级生物下册苏教版答案
2022-02-20 19:39:50
安徽教育出版社2022新编基础训练七年级生物下册苏教版答案小编为同学们整理好了,本书是由安徽教育出版社出版发行的初中课时练习册,把知识点融合到题目中,通过课后练习让学生融
安徽教育出版社2022新编基础训练七年级生物下册北师大版答案
2022-02-20 19:33:25
安徽教育出版社2022新编基础训练七年级生物下册北师大版答案小编为同学们整理好了,本书是由安徽教育出版社出版发行的初中课时练习册,将单元或章节所学内容系统化,编写内容丰富
安徽教育出版社2022新编基础训练七年级地理下册商务星球版答案
2022-02-20 19:29:12
安徽教育出版社2022新编基础训练七年级地理下册商务星球版答案小编为同学们整理好了,本书是由安徽教育出版社出版发行的初中课时练习册,考察学生对当日所学知识的掌握程度和综