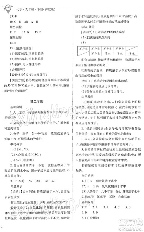
山西教育出版社2022新课程问题解决导学方案九年级化学下册沪教版答案小编为同学们整理好了,本书是由山西教育出版社出版,习题同步课本教学,把知识点糅合到实践训练中去,提高学生自主学习的能力,考察学生对本学期所学知识的掌握程度和综合运用能力,同学们做完可以来答案圈核对一下,效率更高哦!

参考答案下图所示,需要其他科目的参考资料,也可以在答案圈搜索对应内容找到哦。





































山西教育出版社2022新课程问题解决导学方案九年级数学下册华东师大版答案
2022-01-25 10:56:06
山西教育出版社2022新课程问题解决导学方案九年级数学下册华东师大版答案小编为同学们整理好了,本书是由山西教育出版社出版,习题基于课本,把知识点融合到题目中,通过课后练习让
山西教育出版社2022新课程问题解决导学方案九年级语文下册人教版答案
2022-01-25 10:41:07
山西教育出版社2022新课程问题解决导学方案九年级语文下册人教版答案小编为同学们整理好了,本书是由山西教育出版社出版,对本学期所学知识点分单元和专项,进行系统性、条理性的
山西教育出版社2022新课程问题解决导学方案九年级数学下册人教版答案
2022-01-25 10:27:38
山西教育出版社2022新课程问题解决导学方案九年级数学下册人教版答案小编为同学们整理好了,本书是由山西教育出版社出版,题目设计遵循由易到难的原则,并且与教材紧密贴合,考点分
山西教育出版社2022新课程问题解决导学方案九年级化学下册人教版答案
2022-01-25 10:15:56
山西教育出版社2022新课程问题解决导学方案九年级化学下册人教版答案小编为同学们整理好了,本书是由山西教育出版社出版发行,巩固基础知识,加深记忆,利用学生常见错误进行反讲,提