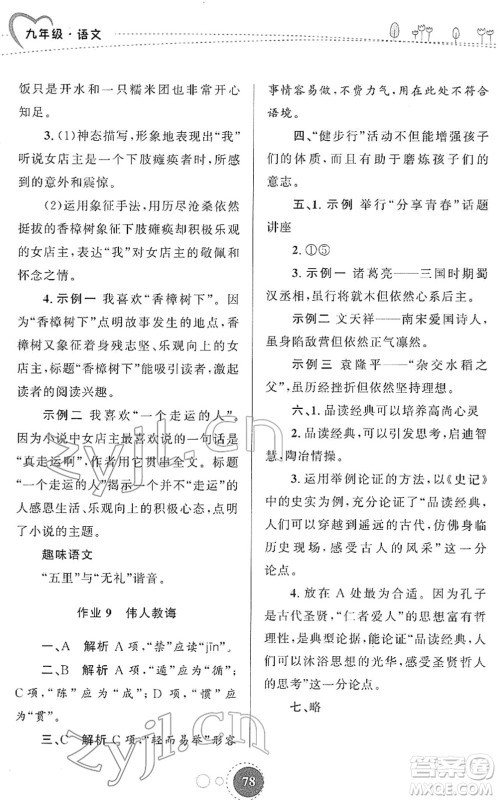
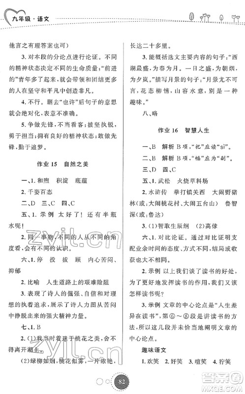
陕西旅游出版社2022寒假作业九年级语文人教版答案小编为大家整理好了,本书由陕西旅游出版社出版,曹秋红主编,书中把九年级上下学期的知识结合起来,力求新颖、灵活、多样,各类题型涵盖教学的重点、难点,循序渐进,做完题目的同学可以来答案圈核对一下,及时纠正错误哦。

答案如下,仅供参考。答案圈也有整理其他的参考资料,有需要的同学可以搜索查看。












世界图书出版公司2022智趣寒假作业一年级数学J冀教版答案
2022-01-24 09:46:03
世界图书出版公司2022智趣寒假作业一年级数学J冀教版答案小编已经收集整理好了,结合地区教材编写,让学生能更好的复习和预习,做好假期学习,需要核对答案的伙伴可以来答案圈搜索
陕西旅游出版社2022寒假作业八年级语文人教版答案
2022-01-24 09:44:45
陕西旅游出版社2022寒假作业八年级语文人教版答案小编整理好了,本书由陕西旅游出版社出版,曹秋红主编,书中把八年级上下学期的知识结合起来,从知识的方法点、综合点、拓展点进行
陕西旅游出版社2022寒假作业七年级语文人教版答案
2022-01-24 09:28:55
陕西旅游出版社2022寒假作业七年级语文人教版答案小编整理好了,本书由陕西旅游出版社出版,曹秋红主编,书中把七年级上下学期的知识结合起来,遵循新课标对每个学期的目标要求,全面
北京师范大学出版社2022寒假作业六年级合订本人教版答案
2022-01-24 09:13:54
北京师范大学出版社2022寒假作业六年级合订本人教版答案小编为大家整理好了,本书由北京师范大学出版社出版,书中把六年级上下学期的知识结合起来,知识点更细,检测自学效果,聚焦核