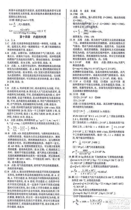
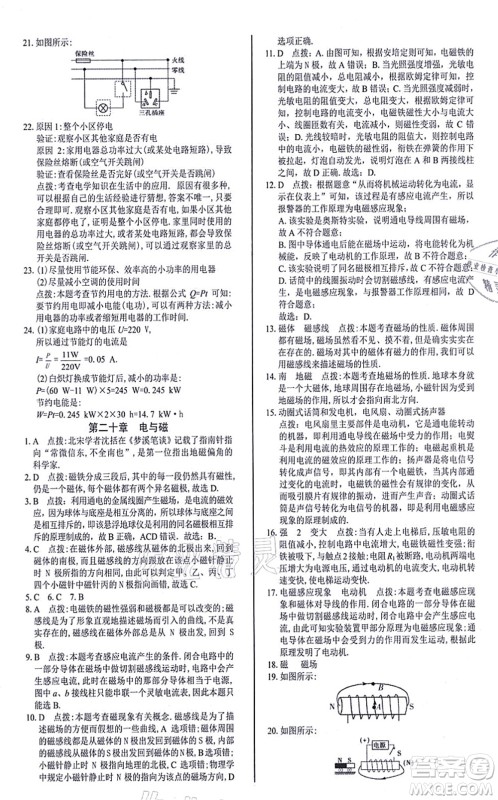
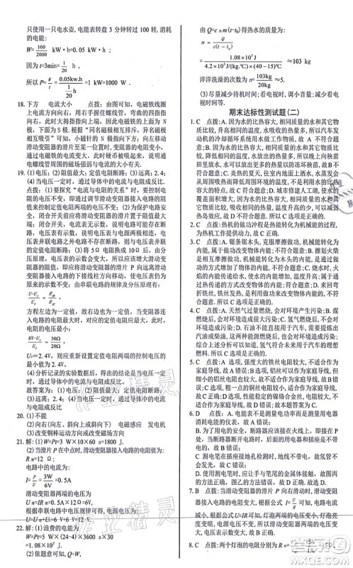
阳光出版社2021学考2+1随堂10分钟平行性测试题九年级物理全一册RJ人教版答案小编为同学们整理好了,本书是由阳光出版社出版发行,赵怀庆主编的同步习题册,紧贴教材知识点,通过多种题型的针对性训练让学生熟练掌握所学知识的组合运用,做完的同学可以来答案圈核对一下,及时纠正错误哦。

答案如下,仅供参考。答案圈也有整理其他的参考资料,有需要的同学可以搜索查看。










































阳光出版社2021学考2+1随堂10分钟平行性测试题九年级历史全一册人教版答案
2021-12-08 16:35:30
阳光出版社2021学考2+1随堂10分钟平行性测试题九年级历史全一册人教版答案小编为同学们整理好了,本书是由阳光出版社出版发行,赵怀庆主编的同步习题册,知识分布全,解析内容细,知
阳光出版社2021学考2+1随堂10分钟平行性测试题九年级英语全一册RJ人教版答案
2021-12-08 16:20:01
阳光出版社2021学考2+1随堂10分钟平行性测试题九年级英语全一册RJ人教版答案小编为同学们整理好了,本书是由阳光出版社出版发行,赵怀庆主编的同步习题册,练习基础知识,加深记忆,
阳光出版社2021学考2+1随堂10分钟平行性测试题九年级数学上册BS北师版答案
2021-12-08 16:06:35
阳光出版社2021学考2+1随堂10分钟平行性测试题九年级数学上册BS北师版答案小编为同学们整理好了,本书是由阳光出版社出版发行,赵怀庆主编的同步习题册,通过对重难点针对性强的
阳光出版社2021学考2+1随堂10分钟平行性测试题九年级数学上册RJ人教版答案
2021-12-08 15:52:16
阳光出版社2021学考2+1随堂10分钟平行性测试题九年级数学上册RJ人教版答案小编为同学们整理好了,本书是由阳光出版社出版发行,赵怀庆主编的同步习题册,将所学知识综合考查,检测
学考2+1系列答案