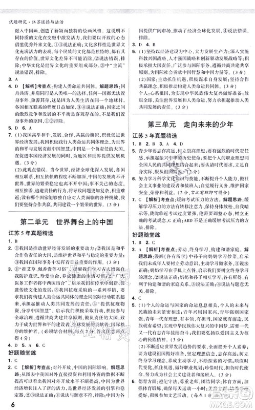
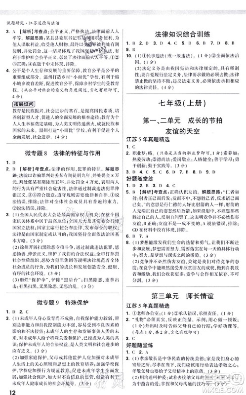
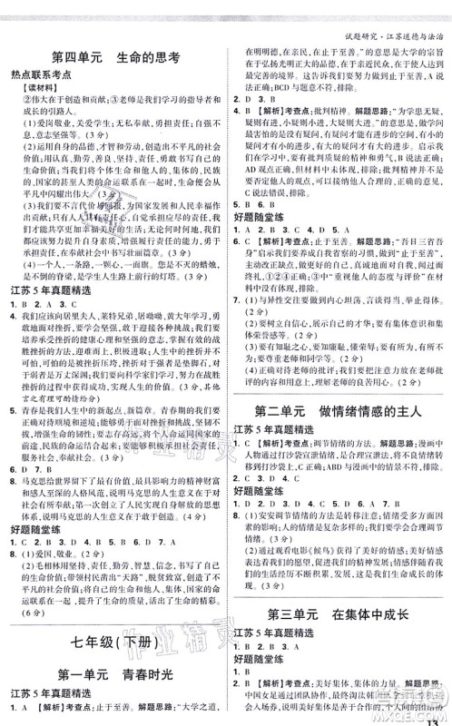
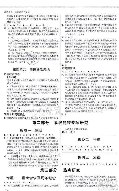
新疆青少年出版社2021万唯中考试题研究九年级道德与法治江苏专版答案为大家整理好了,本书是由武泽涛主编,结合江苏地区教学特色,内容呈现有效梯度,归类整合学习测试,形成不同的专题测试,全面提高学生灵活运用所学知识的能力,做完练习的同学们快来答案圈看看自己做的怎么样吧!

答案如下,仅供参考














新疆青少年出版社2021万唯中考试题研究九年级化学SHJY沪教版江苏专版答案
2021-11-22 17:11:04
新疆青少年出版社2021万唯中考试题研究九年级化学SHJY沪教版江苏专版答案整理好了,本书是由武泽涛主编,结合江苏地区教学特色,知识分布全,解析内容细,知识内容新,重点解析透,解读方
新疆青少年出版社2021万唯中考试题研究九年级数学徐州专版答案
2021-11-22 16:56:01
新疆青少年出版社2021万唯中考试题研究九年级数学徐州专版答案为大家整理好了,本书是由武泽涛主编,结合徐州地区教学特色,体系构建帮助理清知识纵横联系,专题归纳帮助攻克薄弱综
新疆青少年出版社2021万唯中考试题研究九年级化学成都专版答案
2021-11-22 16:40:41
新疆青少年出版社2021万唯中考试题研究九年级化学成都专版答案为大家整理好了,本书是由武泽涛主编,结合成都地区教学特色,借助教材例题及创编例题将教材知识点进行全面细致解读
新疆青少年出版社2021万唯中考试题研究九年级英语徐州专版答案
2021-11-22 16:26:57
新疆青少年出版社2021万唯中考试题研究九年级英语徐州专版答案为大家整理好了,本书是由武泽涛主编,结合徐州地区教学特色,习题基于课本知识,把知识点融合到题目中,通过课后练习让
2022版万唯中考试题研究系列答案