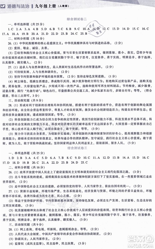
辽海出版社2021新课程道德与法治能力培养九年级上册人教版答案为同学们整理好了,本书是由辽海出版社出版发行的教材解读练习册,对例题解读从重难点、解题方法、易错点、拓展点进行详析详解,对学生提升成绩有很大帮助,做完的同学可以来答案圈核对一下,及时纠正错误哦。

参考答案如下,欢迎同学们查阅。















辽海出版社2021新课程语文能力培养九年级上册人教版答案
2021-11-01 08:14:22
辽海出版社2021新课程语文能力培养九年级上册人教版答案小编已经为大家整理好了,本书是由辽海出版社出版发行的教材同步练习册,除了练习基础知识,加深记忆外,还有专项知识点强化
辽海出版社2021新课程数学能力培养九年级上册人教版答案
2021-10-31 16:18:13
辽海出版社2021新课程数学能力培养九年级上册人教版答案小编为同学们整理好了,本书是由辽海出版社出版发行的教材解读练习册,精选经典例题,剖析解题思路,培养学生对知识的运用、
辽海出版社2021新课程英语能力培养九年级上册人教版答案
2021-10-31 16:08:12
辽海出版社2021新课程英语能力培养九年级上册人教版答案小编为同学们整理好了,本书是由辽海出版社出版发行的教材解读练习册,书中内容主要以提高学生学习英语的兴趣为主,锻炼学
辽海出版社2021新课程化学能力培养九年级上册人教版答案
2021-10-31 15:58:08
辽海出版社2021新课程化学能力培养九年级上册人教版答案小编为同学们整理好了,本书是由辽海出版社出版发行的教材解读练习册,强调与课本同步,知识点更细,边学边练,用于打基础及拔
2021九年级新课程能力培养上册系列答案