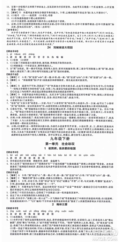
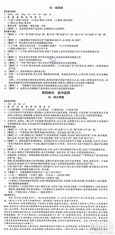
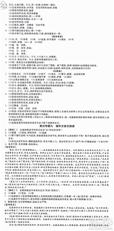
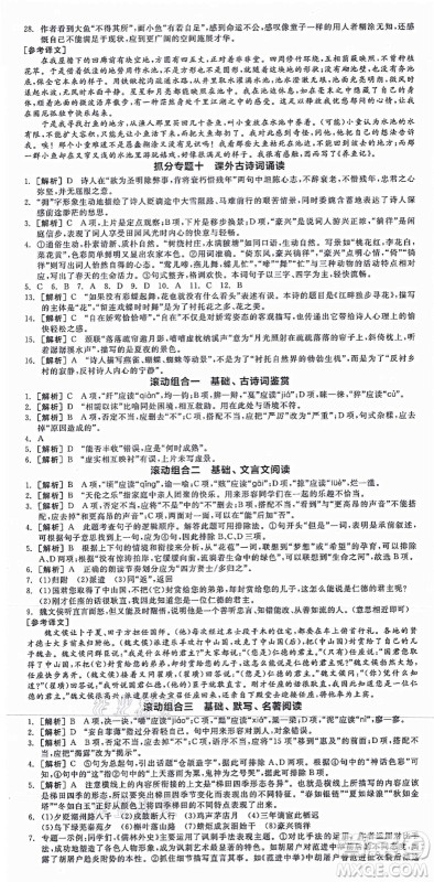
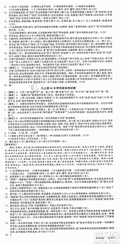
沈阳出版社2021全品学练考九年级语文人教版江西专版答案小编为大家整理好了,本书由肖德好主编,适用于江西地区2021年秋季开学初三年级的同学,把教材中的重难点分布到不同的题型当中,举一反三让同学们掌握教材中的知识,同学们做完题目可以来答案圈核对一下,效率更高哦!

参考答案下图所示,请同学们仔细核对。




































阳光出版社2021全品学练考九年级历史上册人教版徐州专版答案
2021-10-18 16:36:38
阳光出版社2021全品学练考九年级历史上册人教版徐州专版答案小编为同学们整理好了,本书由肖德好主编,适用于徐州地区2021年秋季开学初三年级的同学,内容涵盖全面,基础知识、基本
阳光出版社2021全品学练考听课手册九年级物理全一册(上)RJ人教版江西专版答案
2021-10-18 16:24:23
阳光出版社2021全品学练考听课手册九年级物理全一册(上)RJ人教版江西专版答案为大家整理好了,本书由肖德好主编,适用于江西地区2021年秋季开学初三年级的同学,围绕教材上的知识
沈阳出版社2021全品学练考九年级历史人教版广西专版答案
2021-10-18 16:11:06
沈阳出版社2021全品学练考九年级历史人教版广西专版答案小编为大家整理好了,本书由肖德好主编,适用于广西地区2021年秋季开学初三年级的同学,题目设置紧扣教材内容,其编排则体现
沈阳出版社2021全品学练考九年级历史人教版河南专版答案
2021-10-18 15:57:10
沈阳出版社2021全品学练考九年级历史人教版河南专版答案小编为大家整理好了,本书由肖德好主编,适用于河南地区2021年秋季开学初三年级的同学,对应教材的重难点、易错点、提升点
2021全品学练考九年级上册系列答案