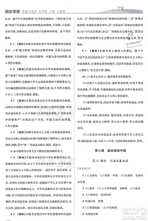
人民教育出版社2021绩优学案九年级道德与法治上册人教版答案小编为同学们整理好了,本书是由人民教育出版社出版发行,书中讲、练、测一体,对知识点进行了全方面的剖析,抓住重难点进行讲解,完成练习的同学们快来核对一下答案,看看做的怎么样吧。

参考答案如下,欢迎同学们查阅。






















人民教育出版社2021绩优学案九年级英语全一册人教版答案
2021-09-22 08:54:12
人民教育出版社2021绩优学案九年级英语全一册人教版答案小编为同学们整理好了,本书是由人民教育出版社出版发行,题目设置紧扣教材内容和教学实际,力求合适、精准,其编排则体现由
人民教育出版社2021绩优学案九年级历史上册人教版答案
2021-09-16 11:04:27
人民教育出版社2021绩优学案九年级历史上册人教版答案小编为大家整理好了,本书是由人民教育出版社出版发行,巩固基础知识,加深记忆,专项知识点强化训练,综合复习本学期知识,查漏补
人民教育出版社2021绩优学案九年级语文上册人教版答案
2021-09-16 10:51:54
人民教育出版社2021绩优学案九年级语文上册人教版答案小编为同学们整理好了,本书是由人民教育出版社出版发行,紧扣教材结合课堂教学,通过课时练、专项练、测评卷不断的巩固和提
人民教育出版社2021绩优学案九年级数学上册人教版答案
2021-09-16 10:35:32
人民教育出版社2021绩优学案九年级数学上册人教版答案小编为同学们整理好了,本书是由人民教育出版社出版发行,题目设计遵循由易到难的原则,并且与教材紧密贴合,能很好地帮助学生
2021绩优学案上册系列答案