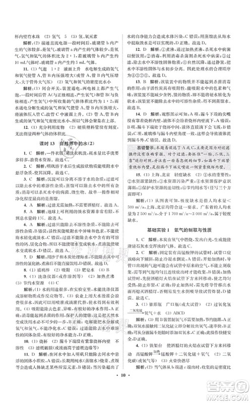
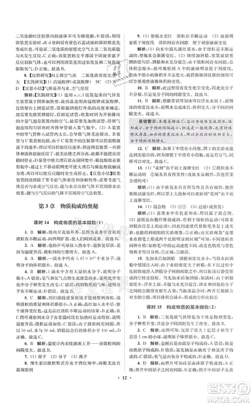
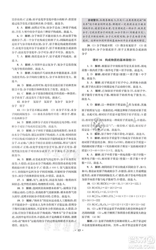
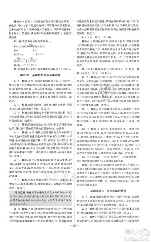
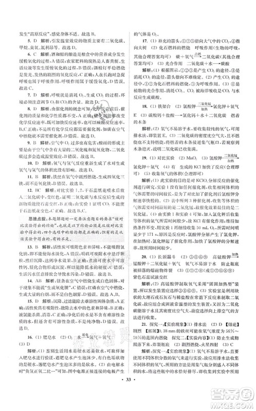
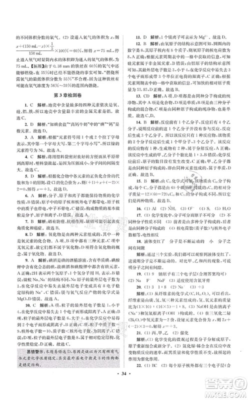
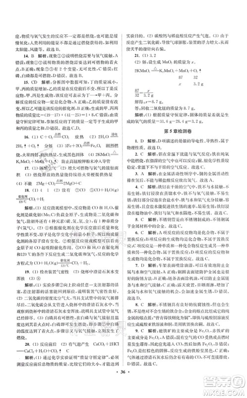
江苏凤凰科学技术出版社2021小题狂做提优版九年级化学上册HJ沪教版答案小编为大家整理好了,书中包括课时同步练、阶段自主测以及期末加油站,题型全面典型,把教材中的重点、难点分布到不同的题型当中,举一反三的掌握教材中的重难点,需要核对答案的同学可以来看看哦!

参考答案下图所示,请同学们仔细核对。需要其他科目的参考资料,也可以在答案圈搜索对应内容找到哦。











































江苏凤凰科学技术出版社2021小题狂做提优版九年级英语上册译林版答案
2021-09-15 11:18:22
江苏凤凰科学技术出版社2021小题狂做提优版九年级英语上册译林版答案小编为大家整理好了,书中包括课时同步练,期末专项练和Mini课课通,习题紧贴课堂教学,抓住重难点进行讲解,想要
江苏凤凰科学技术出版社2021小题狂做提优版九年级物理上册苏科版答案
2021-09-15 11:03:57
江苏凤凰科学技术出版社2021小题狂做提优版九年级物理上册苏科版答案小编为大家整理好了,书中包括课时同步练、阶段自主测以及期末加油站,它的作用是及时强化巩固某一小块的知
江苏凤凰科学技术出版社2021小题狂做提优版九年级数学上册苏科版答案
2021-09-15 10:49:22
江苏凤凰科学技术出版社2021小题狂做提优版九年级数学上册苏科版答案小编为大家整理好了,书中包括课时同步练、阶段自主测以及期末加油站,把知识点糅合到实践训练中去,提高学生
江苏凤凰科学技术出版社2021小题狂做巅峰版八年级英语上册译林版答案
2021-09-15 10:36:07
江苏凤凰科学技术出版社2021小题狂做巅峰版八年级英语上册译林版答案小编为大家整理好了,包括完形、阅读,词汇背景、句式微练、长难句翻译和巅峰笔记,分单元进行主题式预习,再以
2021小题狂做上册系列答案