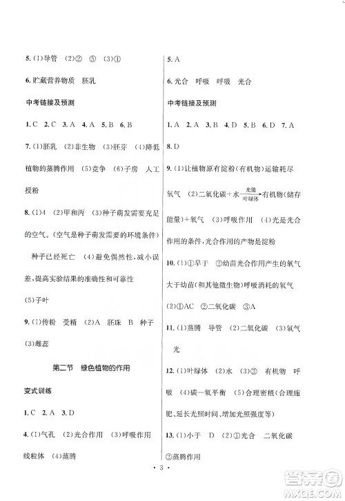
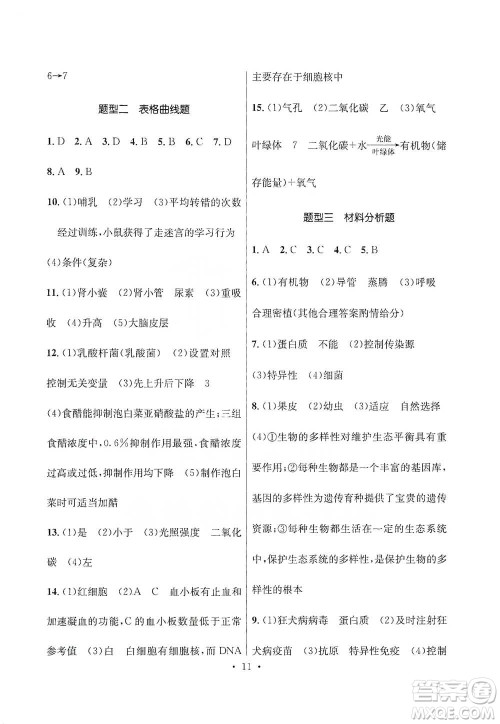
云南大学出版社2021金考点云南省初中学业水平考试总复习及测试生物学参考答案小编已经为大家收集整理好了,这本书是由云南大学出版社出版设计,它贴合教材设计出版,使学生了解并熟悉掌握课上所学新知识,同时也培养了学生对生物的兴趣,如果你喜欢这本书,你可以做做这本书的练习题,做完之后到答案圈查阅参考答案,相信会给你提供一定帮助的,不过不要抄答案哦!

答案如下,敬请查阅!




















云南大学出版社2021金考点云南省初中学业水平考试总复习及测试道德与法治参考答案
2021-07-14 10:19:57
云南大学出版社2021金考点云南省初中学业水平考试总复习及测试道德与法治参考答案小编已经为大家收集整理好了,这本书是由云南大学出版社出版设计, 本书紧跟教材的教学要求精
云南大学出版社2021金考点云南省初中学业水平考试总复习及测试地理参考答案
2021-07-14 09:56:42
云南大学出版社2021金考点云南省初中学业水平考试总复习及测试地理参考答案小编已经为各位小伙伴收集整理好了,这本书是由云南大学出版社出版设计,全面提升学生地理知识,提升学
云南大学出版社2021金考点云南省初中学业水平考试总复习及测试历史参考答案
2021-07-14 09:40:58
云南大学出版社2021金考点云南省初中学业水平考试总复习及测试历史参考答案小编已经为各位小伙伴收集整理好了,这本书是由云南大学出版社出版,如果你正在使用这本书做习题,做完
云南教育出版社2021优佳学案云南省初中学业水平考试标准测试卷生物学参考答案
2021-07-14 09:20:42
云南教育出版社2021优佳学案云南省初中学业水平考试标准测试卷生物学参考答案小编已经为大家收集整理好了,这本书是由云南教育出版社出版设计,针对学生各个知识点进行全面复习
云南省初中学业水平考试系列答案