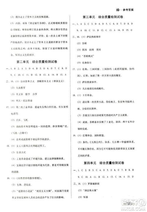
北方妇女儿童出版社2021胜券在握打好基础作业本九年级历史下册RJ部编版答案小编已经为同学们整理好了,这本书是由北方妇女儿童出版社出版发行,崔首诗主编的初中习题册,它可以帮助学生在课余时间熟悉并掌握知识点,同时做练习题巩固基础部分,对学生的成绩提升非常有帮助。需要核对答案的同学可以来看看哦!

参考答案下图所示,请同学们仔细核对。需要其他科目的参考资料,也可以在答案圈搜索对应内容找到哦。











北方妇女儿童出版社2021胜券在握打好基础作业本九年级道德与法治下册RJ部编版答案
2021-07-06 16:19:06
北方妇女儿童出版社2021胜券在握打好基础作业本九年级道德与法治下册RJ部编版答案小编已经为同学们整理好了,这本书是由北方妇女儿童出版社出版发行,崔首诗主编的初中习题册,内
北方妇女儿童出版社2021胜券在握打好基础作业本九年级英语下册WY外研版答案
2021-07-06 16:08:55
北方妇女儿童出版社2021胜券在握打好基础作业本九年级英语下册WY外研版答案小编已经为同学们整理好了,这本书是由北方妇女儿童出版社出版发行,崔首诗主编的初中习题册,书中内容
北方妇女儿童出版社2021胜券在握打好基础作业本九年级英语下册HJ沪教版答案
2021-07-06 15:50:02
北方妇女儿童出版社2021胜券在握打好基础作业本九年级英语下册HJ沪教版答案小编已经为同学们整理好了,这本书是由北方妇女儿童出版社出版发行,崔首诗主编的初中习题册,科学设计
北方妇女儿童出版社2021胜券在握打好基础作业本九年级数学下册BS北师大版答案
2021-07-06 15:37:29
北方妇女儿童出版社2021胜券在握打好基础作业本九年级数学下册BS北师大版答案小编已经为同学们整理好了,这本书是由北方妇女儿童出版社出版发行,崔首诗主编的初中习题册,本书习
2021胜券在握打好基础作业本系列答案