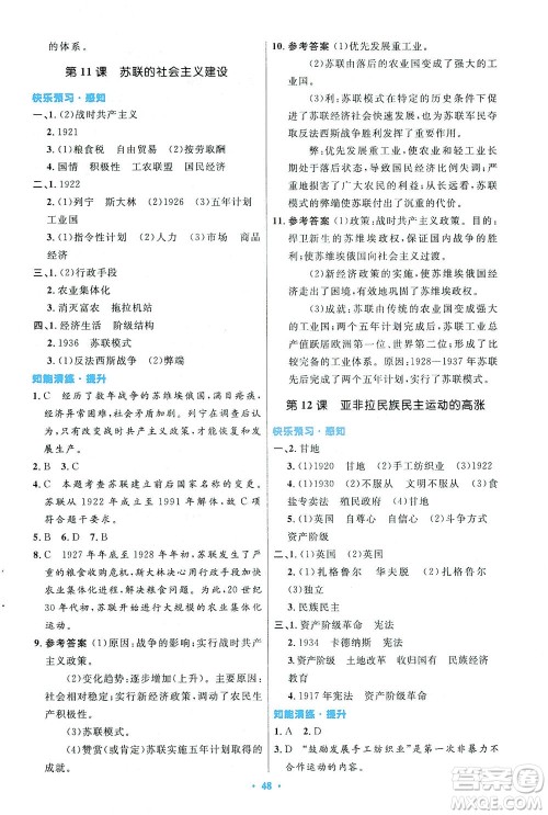
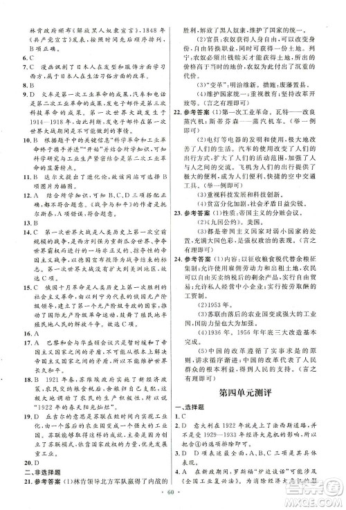
人民教育出版社2021初中同步测控优化设计九年级历史下册人教版答案小编已经为大家收集整理好了,这本书是由人民教育出版社出版发行,任志鸿主编。书中习题以教材出发,结合课堂老师讲解,多角度多思维方式的训练方法,让学生在不断练习中培养独立思考的能力,对这本书感兴趣的小伙伴们快来答案圈看看吧!

参考答案下图所示,请同学们仔细核对。需要其他科目的参考资料,也可以在答案圈搜索对应内容找到哦。
























人民教育出版社2021初中同步测控优化设计九年级数学下册人教版答案
2021-06-18 17:57:41
人民教育出版社2021初中同步测控优化设计九年级数学下册人教版答案小编已经为大家收集整理好了,这本书是由人民教育出版社出版发行,任志鸿主编。书中内容紧扣教材结合课堂教学
人民教育出版社2021初中同步测控优化设计九年级化学全一册人教版福建专版答案
2021-06-18 17:35:28
人民教育出版社2021初中同步测控优化设计九年级化学全一册人教版福建专版答案小编已经为大家收集整理好了,这本书是由人民教育出版社出版发行,任志鸿主编,内容结合地区教学特色
人民教育出版社2021初中同步测控优化设计九年级化学下册人教版答案
2021-06-18 17:17:22
人民教育出版社2021初中同步测控优化设计九年级化学下册人教版答案小编已经为大家收集整理好了,这本书是由人民教育出版社出版发行,任志鸿主编。内容主要围绕教材编写,以提高学
人民教育出版社2021初中同步测控优化设计八年级道德与法治下册人教版福建专版答案
2021-06-18 17:03:26
人民教育出版社2021初中同步测控优化设计八年级道德与法治下册人教版福建专版答案小编已经为大家收集整理好了,这本书是由人民教育出版社出版发行,任志鸿主编,内容结合地区教学
2021初中同步测控优化设计系列答案