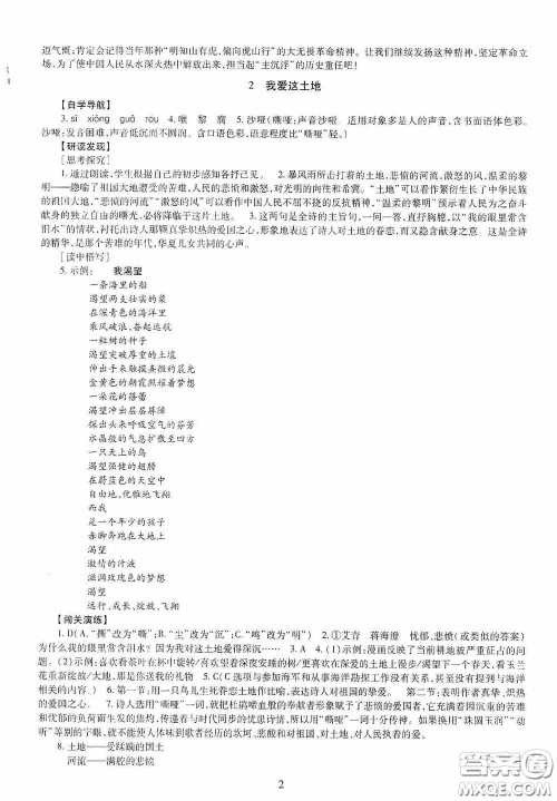
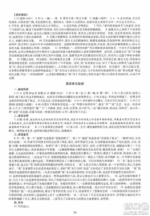
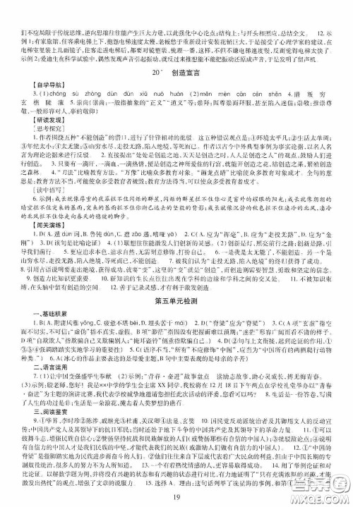
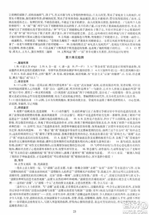
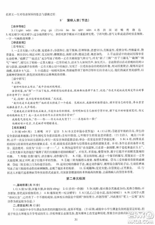
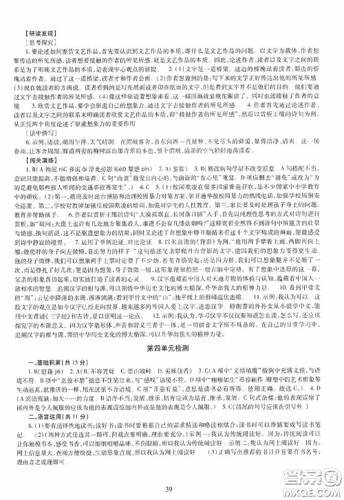
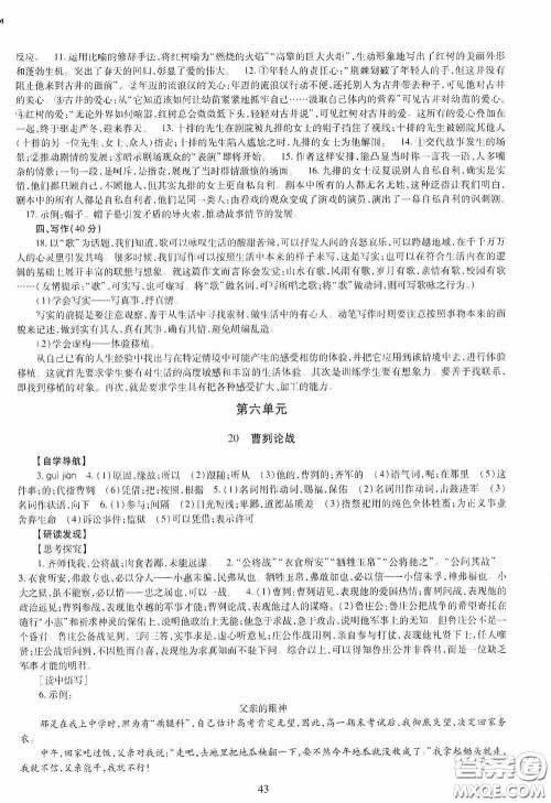
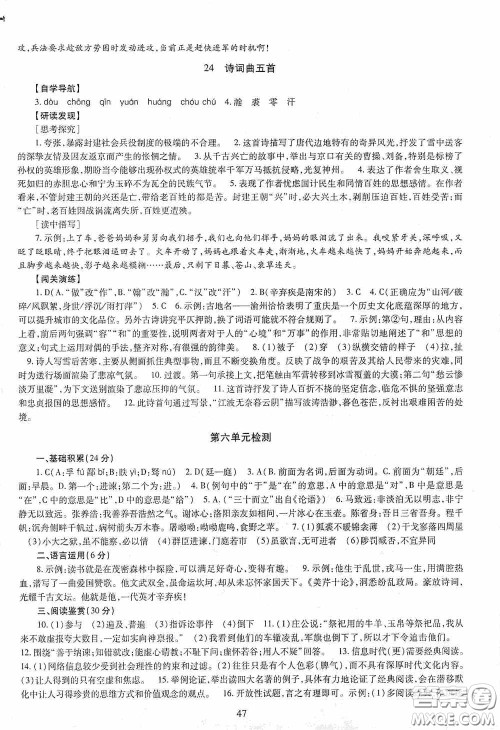
2020秋智慧学习九年级语文全一册人教版的答案小编已经收集整理好了,做完了之后可以来检查一下,看看自己做的对不对,不要直接照抄答案哦,其他学科的和其他年级的直接站内搜书名吧!

答案如下,仅供参考!
















































明天出版社2020智慧学习八年级英语上册人教版答案
2020-10-22 14:24:36
智慧学习八年级英语上册人教版的答案小编已经收集整理好了,做完了之后可以来检查一下,看看自己做的对不对,不要直接照抄答案哦,其他学科的和其他年级的直接站内搜书名吧!明天出版
明天出版社2020智慧学习八年级数学上册人教版答案
2020-10-22 14:08:22
智慧学习八年级数学上册人教版的答案小编已经收集整理好了,做完了之后可以来检查一下,看看自己做的对不对,不要直接照抄答案哦,其他学科的和其他年级的直接站内搜书名吧!明天出版
明天出版社2020智慧学习八年级道德与法治上册人教版答案
2020-10-22 13:54:36
2020智慧学习八年级道德与法治上册人教版的答案小编已经收集整理好了,做完了之后可以来检查一下,看看自己做的对不对,不要直接照抄答案哦,其他学科的和其他年级的直接站内搜书名
明天出版社2020智慧学习八年级中国历史上册人教版答案
2020-10-22 13:41:54
2020智慧学习八年级中国历史上册人教版的答案小编已经收集整理好了,做完了之后可以来检查一下,看看自己做的对不对,不要直接照抄答案哦,其他学科的和其他年级的直接站内搜书名吧