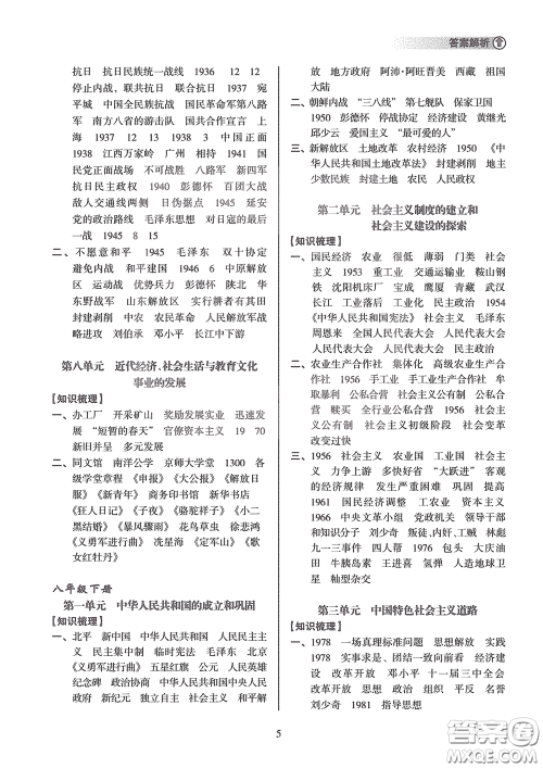
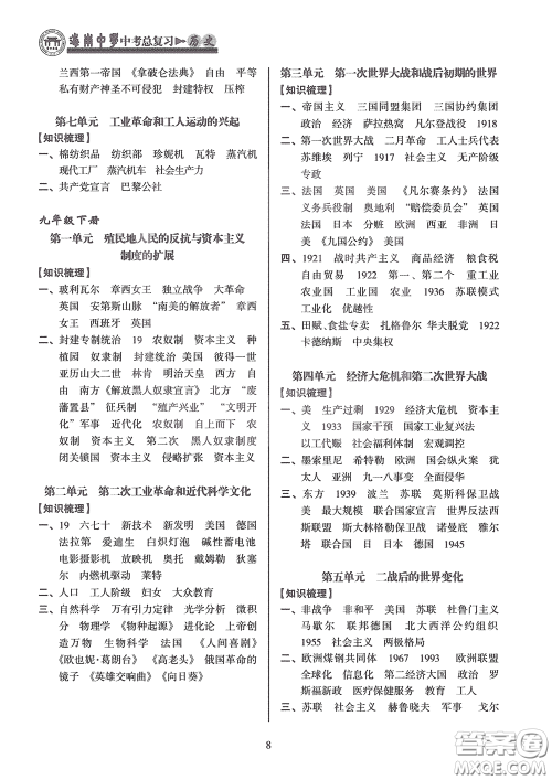
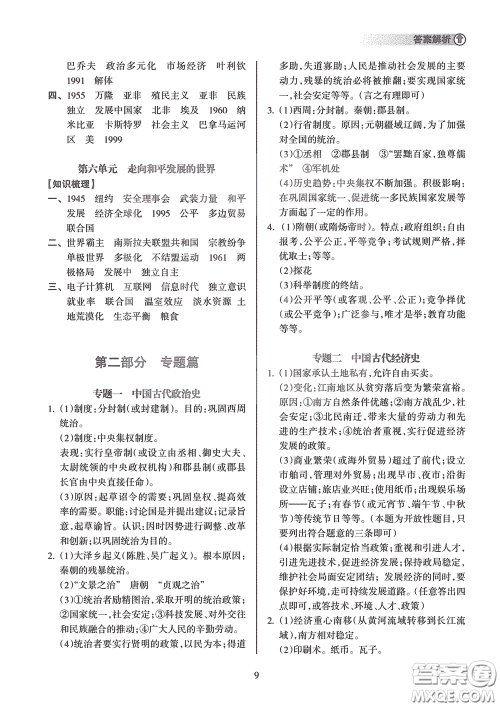
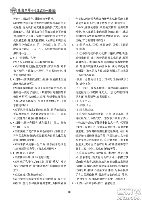
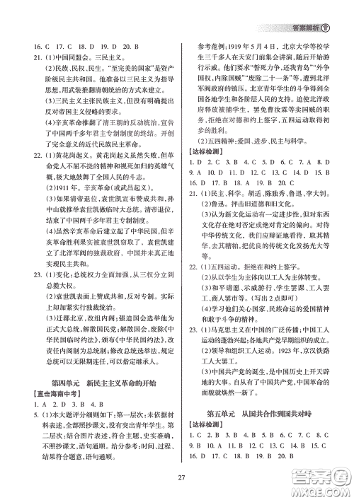
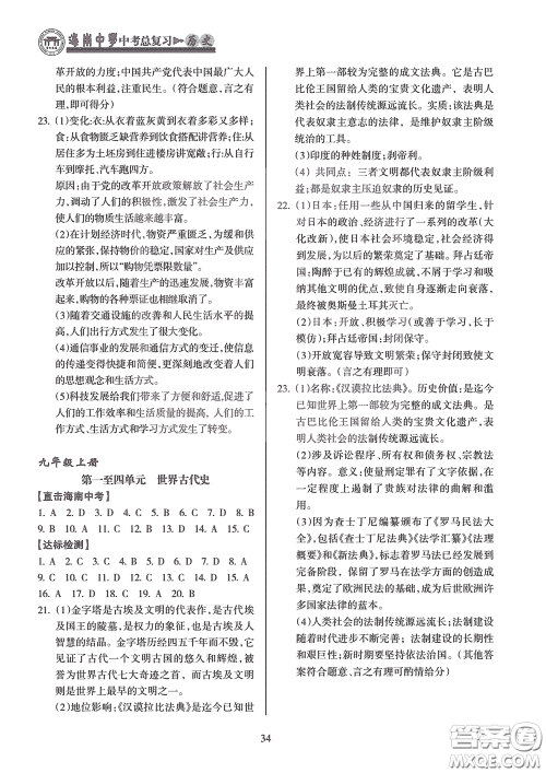
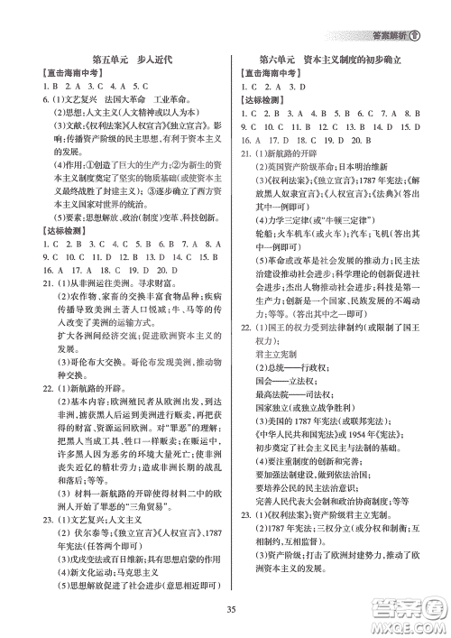
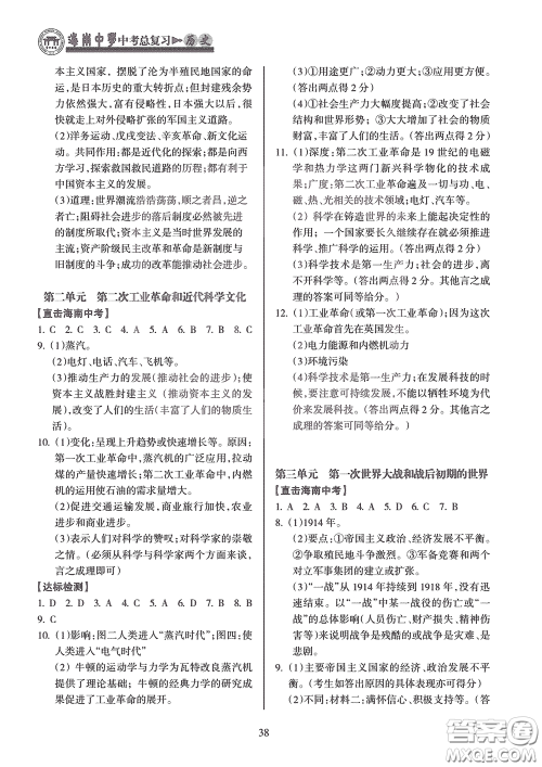
海南中学中考总复习历史的答案小编已经收集整理好了,做完了之后可以来检查一下,看看自己做的对不对,不要直接照抄答案,其他学科的也有,直接站内搜书名就可以搜到了,这个系列的还是很多的!

答案如下,仅供参考!










































海南出版社2020海南中学中考总复习英语外研版答案
2020-06-03 18:11:44
海南中学中考总复习英语外研版的答案小编已经收集整理好了,做完了之后可以来检查一下,看看自己做的对不对,不要直接照抄答案哦!海南出版社2020海南中学中考总复习英语外研版答案
海南出版社2020海南中学中考总复习地理湘教版答案
2020-06-03 17:51:51
海南中学中考总复习地理湘教版的答案小编已经收集整理好了,做完了之后可以来检查一下,看看自己做的对不对,不要直接照抄答案哦!做完了之后可以来检查一下,看看自己做的对不对,不要
浙江工商大学出版社2020浙江中考总复习英语答案
2020-06-03 17:37:39
小编这次收集整理的是浙江工商大学出版社2020浙江中考总复习英语的答案,使用这本练习册的可以来检查一下,看看自己做的对不对,不要直接照抄答案哦!浙江工商大学出版社2020浙江中
2020中考总复习初中毕业学业考试指南道德与法治九年级娄底版答案
2020-06-03 17:27:47
中考总复习初中毕业学业考试指南道德与法治九年级娄底版的答案小编已经收集整理好了,做完了之后可以来检查一下,看看自己做的对不对,不要直接照抄答案哦!2020中考总复习初中毕业