首页小学初中高中专题
当前位置:首页 > 初中答案网 > 九年级答案

2020解锁中考中考模拟总复习物理答案

时间:2020-05-15 15:48:27    作者:答案圈
标签:
中考模拟总复习答案

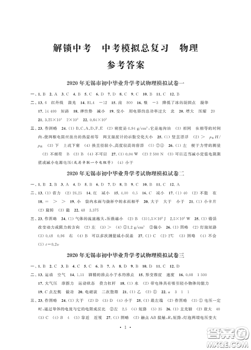
小编这次收集整理的是解锁中考中考模拟总复习物理的答案,使用这本练习册的可以来检查一下,看看自己做的对不对,不要直接照抄答案!3r8答案圈

2020解锁中考中考模拟总复习物理答案3r8答案圈

2020解锁中考中考模拟总复习物理答案

答案如下,仅供参考!3r8答案圈

2020解锁中考中考模拟总复习物理答案3r8答案圈

2020解锁中考中考模拟总复习物理答案3r8答案圈

2020解锁中考中考模拟总复习物理答案3r8答案圈

2020解锁中考中考模拟总复习物理答案3r8答案圈

查看更多答案
相关文章
2020解锁中考中考模拟总复习化学答案 2020-05-15 15:38:23

小编这次收集整理的是解锁中考的中考模拟总复习的化学学科的答案,使用这本练习册的可以来检查一下,看看自己做的对不对,不要直接照抄答案哦!2020解锁中考中考模拟总复习化学答案

专题推荐

2025年春优翼新领程下册系列答案

2025年春阳光同学课时优化作业下册系列答案

2025精彩练习就练这一本系列答案

2025金学典同步解析与测评学练考答案

相关专题
课后作业答案
数学
语文
英语
历史
地理
政治
物理
化学
生物
其他
网友留言
最新更新
新疆青少年出版社2025年春神龙教育非常海淀单元测试AB卷九年级历史下册人教版答案
2025非常海淀单元测试ab卷答案 海淀单元测试AB卷 非常海淀单元测试ab卷答案 九年级历史答案 九年级历史下册答案
新疆青少年出版社2025年春神龙教育非常海淀单元测试AB卷九年级道德与法治下册人教版答案
2025非常海淀单元测试ab卷答案 海淀单元测试AB卷 非常海淀单元测试ab卷答案 九年级道德与法治答案 九年级道德与法治下册答案
新疆青少年出版社2025年春神龙教育非常海淀单元测试AB卷九年级化学下册鲁教版五四制答案
2025非常海淀单元测试ab卷答案 海淀单元测试AB卷 非常海淀单元测试ab卷答案 九年级化学答案 九年级化学下册答案
新疆青少年出版社2025年春神龙教育非常海淀单元测试AB卷九年级化学下册鲁教版答案
2025非常海淀单元测试ab卷答案 海淀单元测试AB卷 非常海淀单元测试ab卷答案 九年级化学答案 九年级化学下册答案