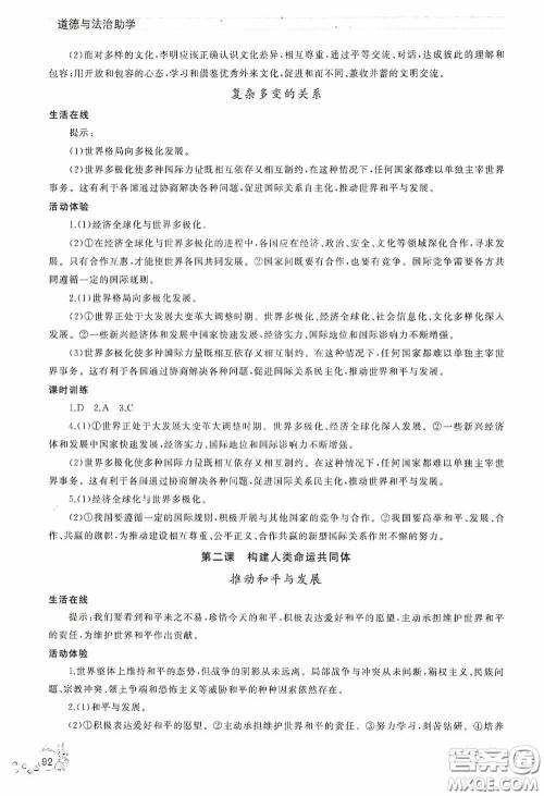
小编这次收集整理的是新课程助学丛书道德与法治九年级下册最新版的答案,使用这本教辅的可以来检查一下,看看自己做的对不对,不要直接照抄哦,当然其他学科的和其他年级的直接站内搜书名就可以了,快来看看吧!

九年级下册道德与法治答案如下,仅供参考哦!















2020新版练案课时作业本七年级道德与法治下册人教版答案
2020-04-07 09:44:47
2020新版练案课时作业本七年级道德与法治下册人教版答案已经和同学们分享啦,最新版的答案哟,这次更新到的是道德与法治学科人教版的答案,做完作业的同学们不妨来对对答案,看看自
伴你学2020新课程助学丛书历史九年级下册最新版答案
2020-04-07 09:39:59
小编这次收集整理的是新课程助学丛书历史九年级下册最新版的答案,使用这本教辅的可以来检查一下,看看自己做的对不对,不要直接照抄答案,其他学科的和其他年级的直接站内搜书名!伴
伴你学2020新课程助学丛书语文九年级下册最新版答案
2020-04-07 09:26:23
新课程助学丛书系列的小编这次收集整理的是语文九年级下册最新版的答案,使用这本教辅的可以来检查一下,看看自己做的对不对,不要直接照抄答案哦!伴你学2020新课程助学丛书语文九
伴你学2020新课程助学丛书初中英语同步阅读中考复习版最新版答案
2020-04-07 09:05:23
小编这次收集整理的是新课程助学丛书初中英语同步阅读中考复习版最新版的答案,使用这本教辅的可以来检查一下,看看自己做的对不对,不要直接照抄答案哦!伴你学2020新课程助学丛书