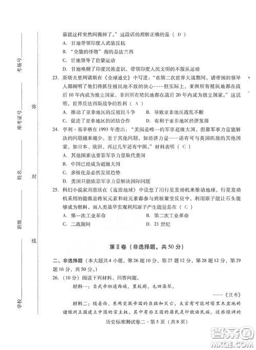
小编这次收集整理的是优佳学案系列的2020云南省初中学业水平考试标准测试卷的历史学科的答案,做完了之后可以来检查一下,看看自己做的对不对,不要直接照抄答案!

标准测试卷编写组编写,以《云南省初中学业水平标准与考试说明》为依据,合理编排。
































海南出版社2020春云南师大附小一线名师提优作业三年级语文下册人教版答案
2020-04-03 10:10:01
小编这次收集整理的是云南师大附小一线名师提优作业三年级语文下册人教版的答案,使用这本教辅的可以来检查下自己做的对不对,不要直接照抄答案,做完了之后再来查看!海南出版社20
海南出版社2020春云南师大附小一线名师提优作业核心试卷三年级英语下册人教PEP版答案
2020-04-03 09:49:45
小编这次收集整理的是云南师大附小一线名师提优作业核心试卷三年级英语下册人教PEP版的答案,使用这本教辅的可以来检查一下,看看自己做的对不对,不要直接照抄哦!海南出版社2020
海南出版社2020春云南师大附小一线名师提优作业四年级数学下册人教版答案
2020-04-03 09:35:08
小编这次收集整理的是云南师大附小一线名师提优作业四年级数学下册人教版答案,使用这本教辅的可以来检查一下,看看自己做的对不对,不要直接照抄哦!海南出版社2020春云南师大附小
海南出版社2020春云南师大附小一线名师提优作业五年级语文下册人教版答案
2020-04-03 09:25:06
小编这次收集整理的是云南师大附小一线名师提优作业系列的五年级语文下册人教版的答案,使用这本教辅的可以来检查一下,看看自己做的对不对,不要直接照抄答案哦!海南出版社2020春
云南省初中学业水平考试系列答案