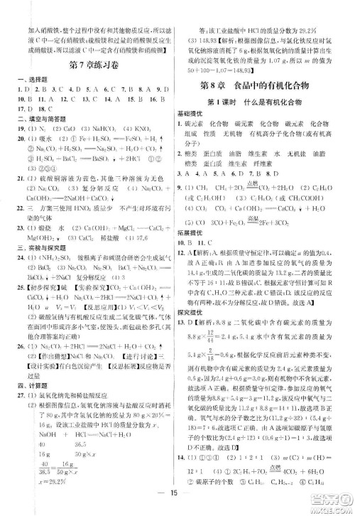
南京大学出版社出版的2020提优训练课课练九年级化学下册国标上海版的答案,在做完了之后可以来答案圈看看。检查一下自己做的对不对,这本练习册还是很多上海学校在使用!

ISBN9787305193736南京大学出版社2019年11月重印九年级下册,国标上海版,答案如下!






















南京大学出版社2020提优训练课课练九年级英语下册国标江苏版答案
2020-02-07 11:40:57
南京大学出版社出版的2020提优训练课课练九年级英语下册国标江苏版的答案小编已经收集整理好了,做完了的可以来答案圈看看,当然,其他学科的也有收集整理,直接站内搜书名就可以看
南京大学出版社2020提优训练课课练九年级数学下册课标江苏版答案
2020-02-07 11:15:32
小编这次收集整理的是南京大学出版社2020提优训练课课练九年级数学下册课标江苏版的答案,在做完了之后可以来答案圈看看,了解一下自己做的对不对!南京大学出版社2020提优训练课
南京大学出版社2020提优训练课课练八年级数学下册课标江苏版答案
2020-02-07 10:44:22
南京大学出版社出版的2020提优训练课课练八年级数学下册课标江苏版的答案,做完了的可以来答案圈看看,当然其他学科的也有收集整理,站内搜提优训练课课练就可以了!南京大学出版社
南京大学出版社2020提优训练课课练八年级物理下册课标江苏版答
2020-02-07 10:31:25
南京大学出版社出版的提优训练课课练八年级物理下册江苏版的答案已经收集整理好了, 做完了的可以来答案圈看看,当然其他学科的可以直接站内搜提优训练课课练就可以了!南京大学