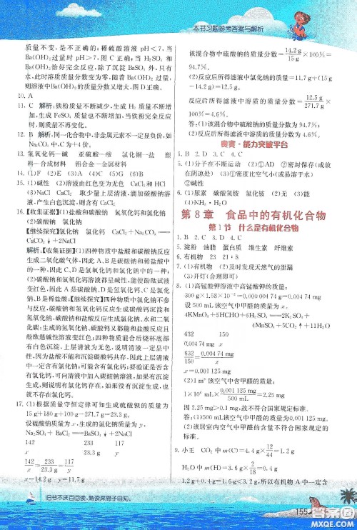
江苏人民出版社出版的2020实验班提优课堂九年级化学下册沪教SHJY版的答案整理如下,做完了的可以来答案圈看看,其他学科的可以在站内查找,还是非常方便快捷的!

ISBN9787214165558江苏人民出版社出版,总主编严军,2019年12月











江苏人民出版社2019实验班提优课堂预习与反馈四年级数学上册江苏教育版JSJY答案
2019-11-01 11:04:52
小编这次收集整理的是江苏人民出版社2019实验班提优课堂预习与反馈四年级数学上册江苏教育版JSJY的答案,使用这套教辅的可以在做完之后来答案圈看看哦!江苏人民出版社2019实验
江苏人民出版社2019实验班提优课堂预习与反馈六年级数学上册江苏教育版JSJY答案
2019-11-01 10:41:29
小编这次收集整理的是江苏人民出版社2019实验班提优课堂预习与反馈六年级数学上册江苏教育版JSJY的答案,在做完之后可以来答案圈了解一下,看看自己做的对不对!江苏人民出版社20
江苏人民出版社2019实验班提优课堂预习与反馈三年级数学上册江苏教育版JSJY答案
2019-11-01 10:38:59
小编这次收集整理的是江苏人民出版社2019实验班提优课堂预习与反馈三年级数学上册江苏教育版JSJY的答案,在做完之后可以来答案圈了解一下,看看自己做的对不对!江苏人民出版社20
江苏人民出版社2019春雨教育实验班提优课堂化学九年级上册RMJY人教版参考答案
2019-08-30 18:13:23
江苏人民出版社2019春雨教育实验班提优课堂化学九年级上册RMJY人教版参考答案小编已经整理好发布在答案圈啦,其他年级和其他版本的也可以在答案圈搜索到。江苏人民出版社2019
江苏人民出版社系列答案