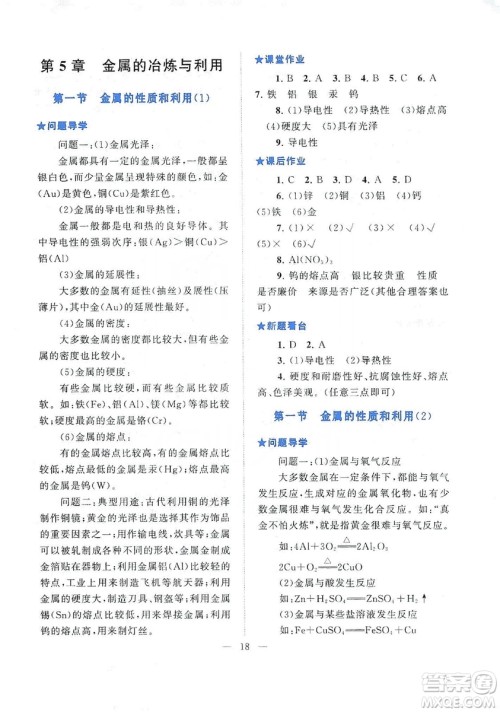
小编这次收集整合的是上海教育教材使用的2019启东黄冈作业本九年级化学上册的答案,做完了的可以来答案圈看看哦!

答案如下,仅供参考!
























2019启东黄冈作业本八年级语文上册人民教育教材适用答案
2019-10-23 11:24:27
小编这次收集整理的是2019启东黄冈作业本八年级语文上册人民教育教材适用的答案,做完了的可以来答案圈了解一下,看看自己做的对不对!2019启东黄冈作业本八年级语文上册人民教育
2019启东黄冈作业本七年级语文上册人民教育教材适用答案
2019-10-23 11:19:38
小编这次收集整理的是2019启东黄冈作业本七年级语文上册人民教育教材适用的答案,在做完之后可以来答案圈了解一下,看看自己做的对不对!2019启东黄冈作业本七年级语文上册人民教
2019启东黄冈作业本七年级数学上册江苏科技教材适用答案
2019-10-23 10:41:09
小编这次收集整理的是江苏人民出版社出版的2019启东黄冈作业本七年级数学上册江苏科技教材适用的答案,做完了的可以来答案圈了解一下,看看自己做的对不对!2019启东黄冈作业本七
2019启东黄冈作业本七年级英语上册译林牛津版YLNJ适用答案
2019-10-23 10:37:50
小编这次收集整理的是2019启东黄冈作业本七年级英语上册译林牛津版YLNJ适用的答案,做完了的可以来答案圈了解一下啊,看看自己做的对不对。2019启东黄冈作业本七年级英语上册译
2021启东黄冈作业本上册系列答案