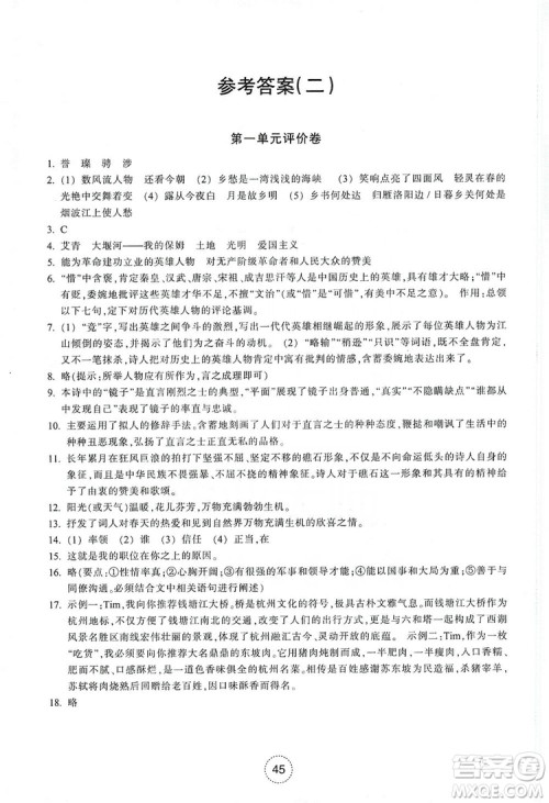
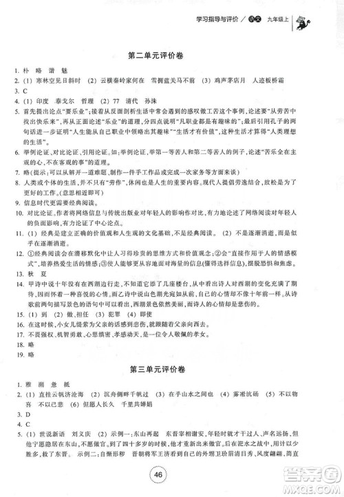
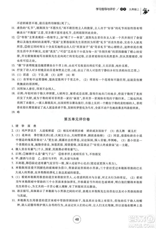
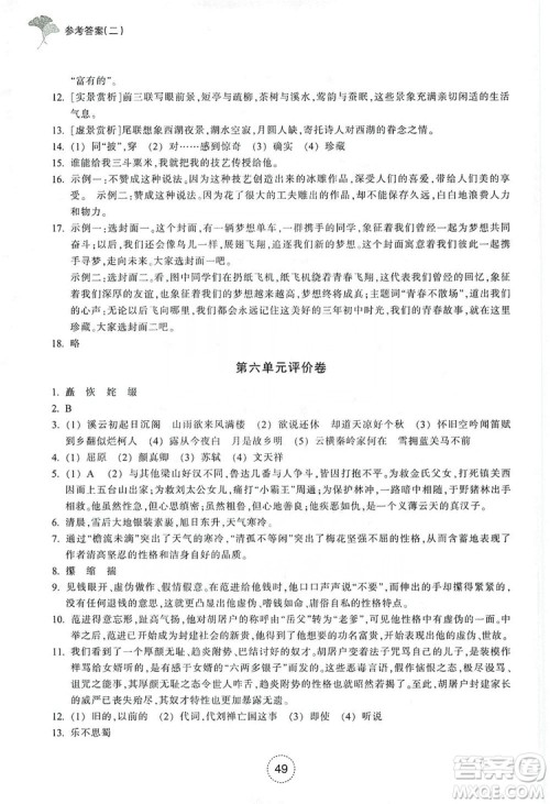
小编收集整理的是浙江教育出版社2019学习指导与评价九年级语文上册的答案,做完了之后可以来答案圈了解一下哦,看看自己做的对不对!

答案如下,仅供参考,不要直接照抄哦!
























以上便是全部的答案内容了!
浙江教育出版社2019学习指导与评价7年级英语上册答案
2019-09-09 09:20:05
小编这次收集整理的是浙江教育出版社的学习指导与评价7年级英语上册答案,前面是key2,后面是KEY1,区分一下哦!浙江教育出版社2019学习指导与评价7年级英语上册答案答案如下,仅供参
浙江教育出版社2019学习指导与评价9年级英语上册答案
2019-09-09 08:42:27
小编收集整理的是浙江教育出版社2019学习指导与评价9年级英语上册的答案,在做完之后可以来答案圈了解一下,看看自己做的对不对!浙江教育出版社2019学习指导与评价9年级英语上册
浙江教育出版社2019学习指导与评价八年级英语上册答案
2019-09-08 12:06:10
学习指导与评价系列小编这次收集整理的是八年级英语上册的答案,做完了之后可以来看看哦,其他学科的和其他年级的也有收集整理哦!浙江教育出版社2019学习指导与评价八年级英语上
浙江教育出版社2019学习指导与评价7年级语文上册答案
2019-09-08 12:04:15
小编这次收集整理的是浙江教育出版社2019学习指导与评价7年级语文上册的答案,做完了之后可以来答案圈了解一下哦,不要直接照抄!浙江教育出版社2019学习指导与评价7年级语文上册
浙江教育出版社系列答案