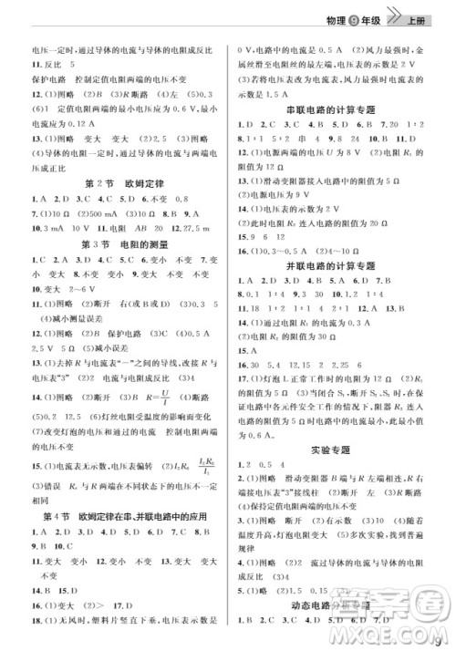
小编这次收集整理的是智慧学习课堂作业9年级物理上册的答案,在做完之后可以来答案圈了解一下哦,不要直接照抄!

答案如下,仅供参考,这个是和人教版教材配套使用的,武汉区域发行。










以上便是全部的答案内容了!
武汉出版社2019智慧学习课堂作业九年级历史上册答案
2019-09-06 10:20:24
小编收集整理的是武汉出版社2019智慧学习课堂作业九年级历史上册的答案,在做完之后可以来答案圈了解一下,看看自己做对了没有!这本教辅在武汉地区还是非常受欢迎的!武汉出版社20
武汉出版社2019智慧学习课堂作业七年级生物上册答案
2019-09-06 10:14:30
小编收集整理的是武汉出版社2019智慧学习课堂作业七年级生物上册的答案,在做完之后可以来答案圈了解一下自己做对了没有,这个是2019年最新的!武汉出版社2019智慧学习课堂作业七
武汉出版社2019智慧学习课堂作业8年级生物上册答案
2019-09-06 09:53:09
小编这次收集整理的是武汉出版社2019智慧学习课堂作业8年级生物上册的答案,做完了之后可以来答案圈了解一下,看看自己做对了没有!武汉出版社2019智慧学习课堂作业8年级生物上册
武汉出版社2019智慧学习课堂作业九年级道德与法治上册答案
2019-09-06 09:34:12
小编这次收集整理的是武汉出版社2019智慧学习课堂作业九年级道德与法治上册答案,做完了之后可以来答案圈看看哦!武汉出版社2019智慧学习课堂作业九年级道德与法治上册答案答案
2019武汉出版社课堂作业答案