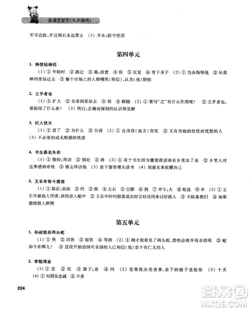
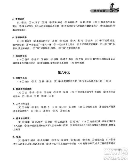
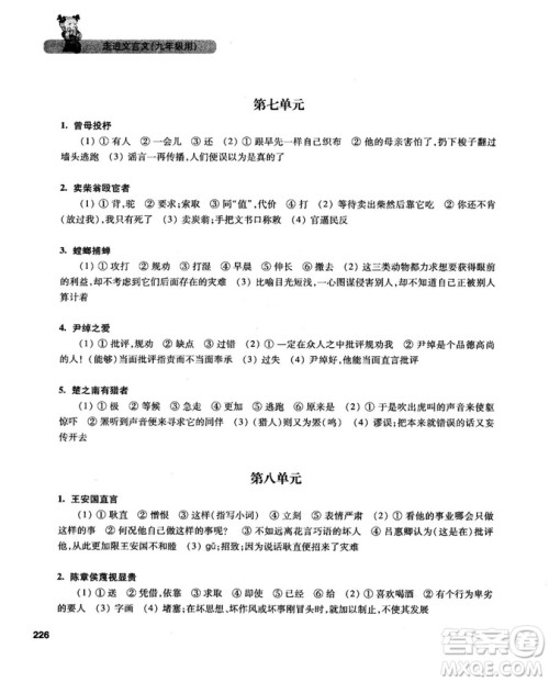
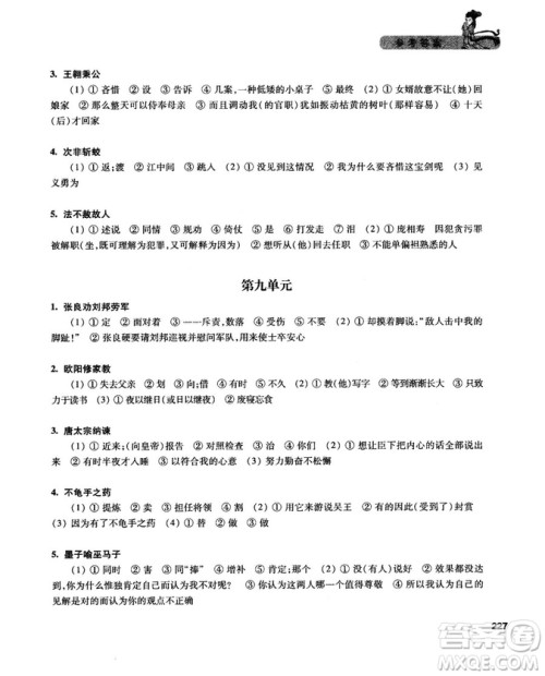
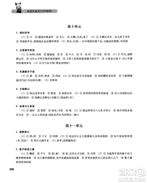
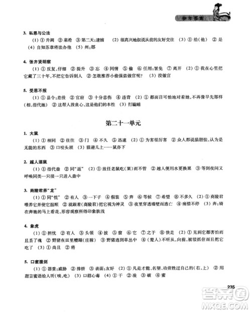
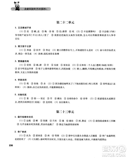
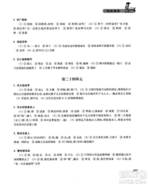
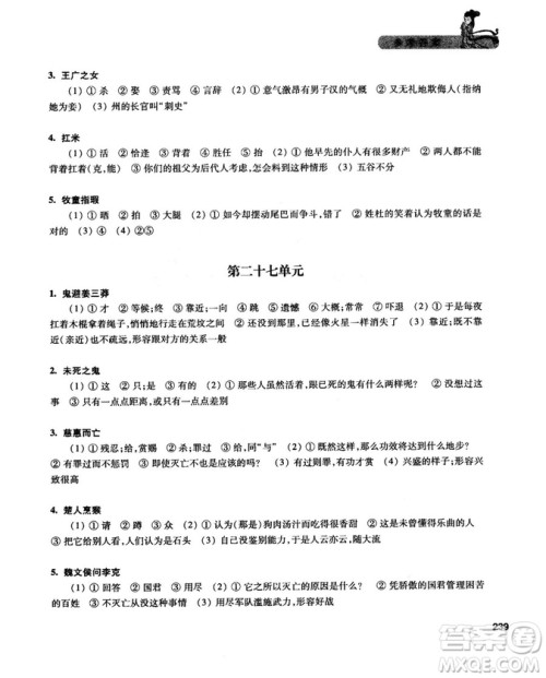
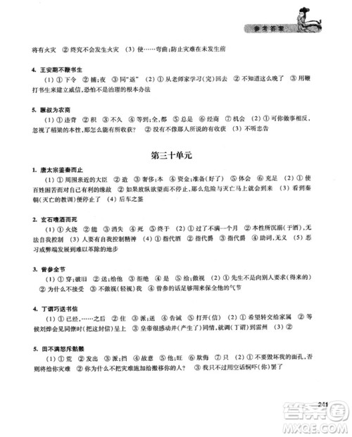
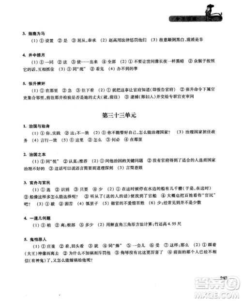
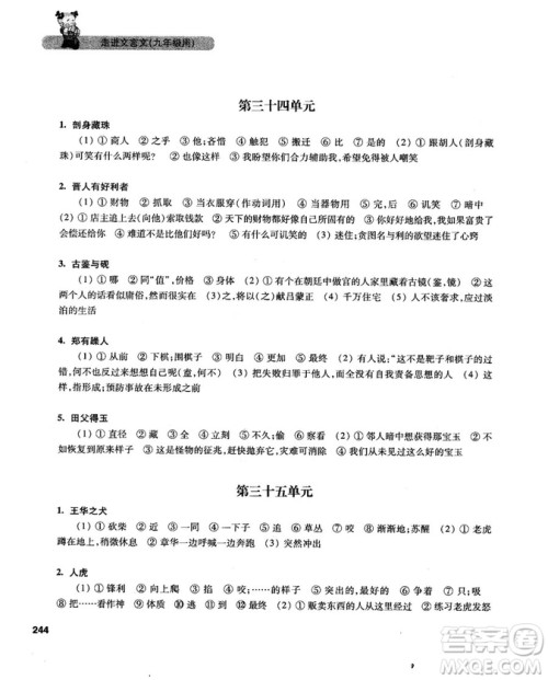
2019新版走进文言文初中文言文课外阅读与训练精选九年级答案,小编收录了,快来看看吧

本书是杨振中主编的,上海远东出版社出版的,答案还是详细完整的,做完后可以核对啦


























语文的学习是一个慢慢积累的过程,他没有一个固定的公式套用,要有耐心持之以恒,老师讲课时要认真专心听讲,老师布置的作业认真去做!多做练习买一些课外读物丰富自己的语文词汇。多花一些功夫提高自己的作文水平!语文书上涉及的生字、生词和需要掌握的语法要牢记。汉语在所有语言中是非常难学的一门语言,要想学好语文必须一步一个脚印,不放过语文课本上的一个生字生词,并且要明白它的含义是什么,掌握它在句子中的应用,这样持之以恒日积月累,语文成绩会慢慢的提高!
2018版初中古今词语及文言文翻译手册第三册人教版参考答案
2018-12-20 11:02:10
小编收集了2018版初中古今词语及文言文翻译手册第三册人教版参考答案,快来了解一下吧2018版初中古今词语及文言文翻译手册第三册人教版参考答案本书人教版义务教育课程标准试
初中文言文全解2018版新课标人教实验版七-九年级合订本参考答案
2018-12-20 10:09:12
小编收集了初中文言文全解2018版新课标人教实验版七-九年级合订本参考答案,快来了解一下吧初中文言文全解2018版新课标人教实验版七-九年级合订本参考答案本书是中国出版集团
2018版初中文言文助读精选上册参考答案解析
2018-12-20 09:56:52
小编收集了2018版初中文言文助读精选上册参考答案解析,有需要的小伙伴可以在做完训练的时候查看2018版初中文言文助读精选上册参考答案解析本书是杨振中主编的,由上海远东出版
初中文言文阅读2018版八阶方略阶的突破参考答案
2018-12-19 18:38:51
初中文言文阅读2018版八阶方略阶的突破参考答案,小编收集了,需要的学生请注意核对哦初中文言文阅读2018版八阶方略阶的突破参考答案本书是蔡中平主编的,东华大学出版社出版的,本