这次小编整理的是交大之星2018年直击名校初中化学300题中考热点问题ZJ23参考答案,针对中考热点问题的专项训练,需要核对参考的伙伴来答案圈看看

出版社名称:上海交通大学出版社书名:直击名校初中化学300题ISBN编号:9787313142597



















1、高中化学绝对是高考理综三门学科当中最难的一门学科,既难学又难考高分,必须从高一就引起高度重视。
2、化学之所以难学,是因为从必修一第一章第二节就接触了一个新的量--摩尔。尤其是此量又贯穿高中几乎所有的计算题,所以高一开学后必须把这个小节学明白,才能跟上以后老师讲课的进度。
3、化学之所以难考,是因为化学一科在高考的时候涉及到的知识点有470多个,而化学的考查除了计算外,更多的考查物质的推导和化合物的推论(往往以生产工艺流程题型出现,文字超多,还有图形图表等),很多学生甚至连题都读不明白,更不要说答题了。所以考试的时候必须仔细把题读完读清楚。
4、化学难学难考,但大家都不要担心,因为很公平,对所有学生都难,除特殊好的学生外,大家在化学上拉分不多。可是如果换一种思路去考虑,当所有人都感觉难的时候,谁要是把这个难的科目学好的话,是不是就容易在高考的时候胜出?
5、要想把化学学好,首先就要把教材吃透,逐字逐句看书,把所有的零散的孤立的琐碎的知识点都整理齐全,并且记住不忘,这样才会在高考时得到更多分数。
9787313139351交大之星2019版直击名校初中数学300题中考热点问题参考答案
2018-12-14 11:21:35
9787313139351交大之星2019版直击名校初中数学300题中考热点问题参考答案小编已经整理完成了,针对中考数学热点问题专项训练,做完来答案圈看看吧9787313139351交大之星2019版
交大之星2019版直击名校初中物理300题中考热点问题参考答案
2018-12-14 10:08:03
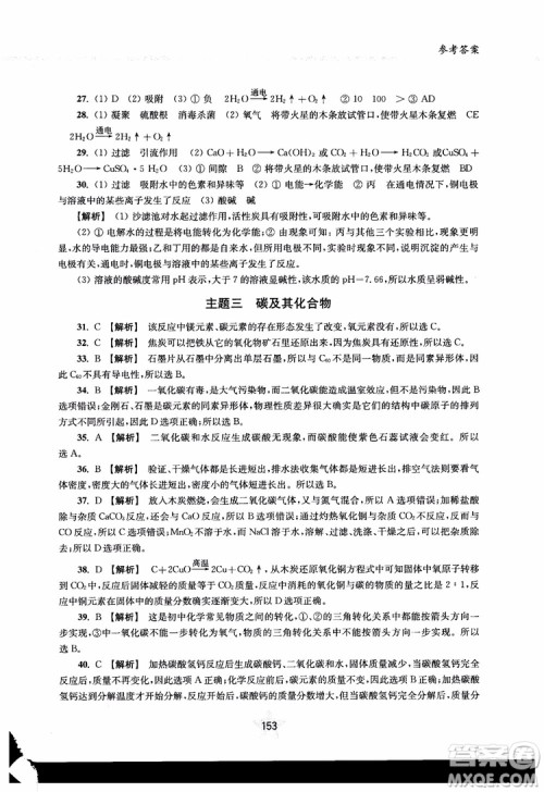
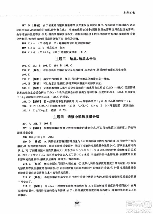
这次小编整理的是交大之星2019版直击名校初中物理300题中考热点问题参考答案,针对中考热门问题来辅导训练,需要核对答案的伙伴来答案圈看看交大之星2019版直击名校初中物理300