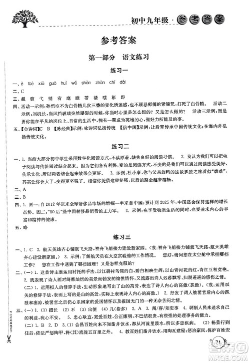
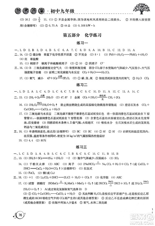
进入九年级,同学们的时间会很紧张,在假期同学们要利用好时间,通过练习来掌握好重难点知识,今天小编为同学们整理了译林出版社2024寒假学习生活九年级合订本通用版答案,练习完的同学们可以来答案圈核对一下答案。

答案如下,仅供参考:






译林出版社2024寒假学习生活八年级合订本通用版答案
2024-01-29 09:47:29
进入八年级,各学科的难度都会有所增加,同学们在假期可以通过练习来掌握好所学的知识点,提升成绩,今天小编为同学们整理了译林出版社2024寒假学习生活八年级合订本通用版答案,练习
译林出版社2024寒假学习生活七年级合订本通用版答案
2024-01-29 09:29:02
今天小编为同学们整理了译林出版社2024寒假学习生活七年级合订本通用版答案,本练习将所学的知识结合到练习当中,让同学们在假期可以通过实操来及时回顾所学的知识点,练习完的同
译林出版社2024寒假学习生活六年级语文修订版通用版参考答案
2024-01-11 17:50:45
在小学六年级,学生们要把握住时间,尤其是寒假期间,大家得积极完成训练,争取提高成绩。小编搜集了译林出版社2024寒假学习生活六年级语文修订版通用版参考答案,赶紧看过来,切勿照搬
译林出版社2024寒假学习生活六年级英语修订版通用版参考答案
2024-01-11 17:28:22
小编搜集了译林出版社2024寒假学习生活六年级英语修订版通用版参考答案,感兴趣的可以看过来。在寒假期间,学生们要把握住机会,该做的练习要积极完成,这样才能拿到好成绩。此外,答