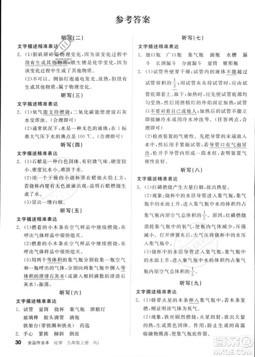
进入九年级,同学们新增加了化学这门学科,刚接触难度还不大,同学们要学好这门学科,今天小编为同学们整理了延边教育出版社2023年秋全品作业本九年级化学上册人教版河北专版答案,练习完的同学可以来答案圈看看。

本书的ISBN为9787552542950,答案如下:















阳光出版社2023年秋全品作业本九年级化学上册人教版河南专版答案
2023-09-09 15:55:00
今天小编为同学们整理了阳光出版社2023年秋全品作业本九年级化学上册人教版河南专版答案,本练习帮助同学们在课下进行知识点巩固,帮助同学们更好的理解所学的知识点,练习完的同
贵州科技出版社2023年秋家庭作业九年级化学上册沪教版答案
2023-09-09 15:09:06
进入九年级,同学们新增加了化学这门学科,刚接触难度不大,同学们只需要上课认真听讲,今天小编为同学们整理了贵州科技出版社2023年秋家庭作业九年级化学上册沪教版答案,练习完的同
阳光出版社2023年秋全品作业本九年级物理全一册上册人教版答案
2023-09-09 09:19:04
九年级的物理难度不小,同学们在课上要紧随老师的步伐,课下多做题目多巩固,今天小编为同学们整理了阳光出版社2023年秋全品作业本九年级物理全一册上册人教版答案,练习完的同学可
天津人民出版社2023年秋全品作业本八年级物理上册人教版河南专版答案
2023-09-09 08:59:01
今天小编为同学们整理了天津人民出版社2023年秋全品作业本八年级物理上册人教版河南专版答案,本练习对课本知识进行回顾,帮助同学们专题训练,总结学习方法,提升成绩,练习完的同学