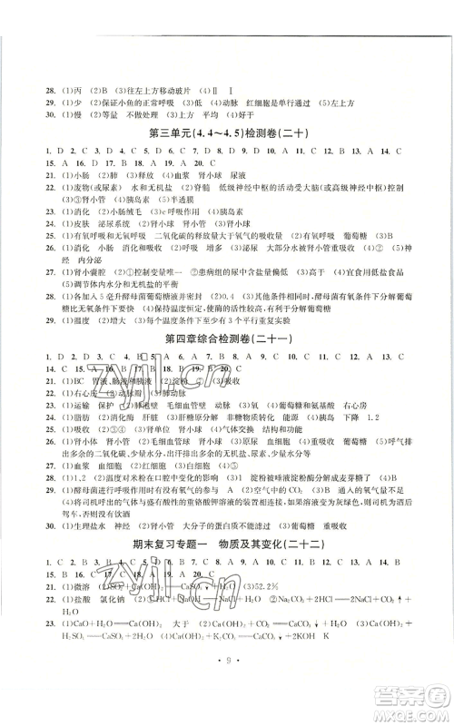
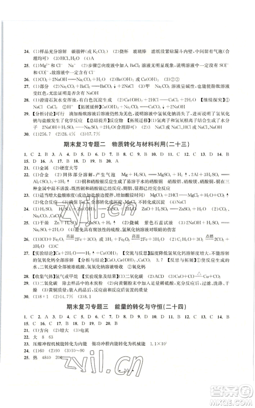
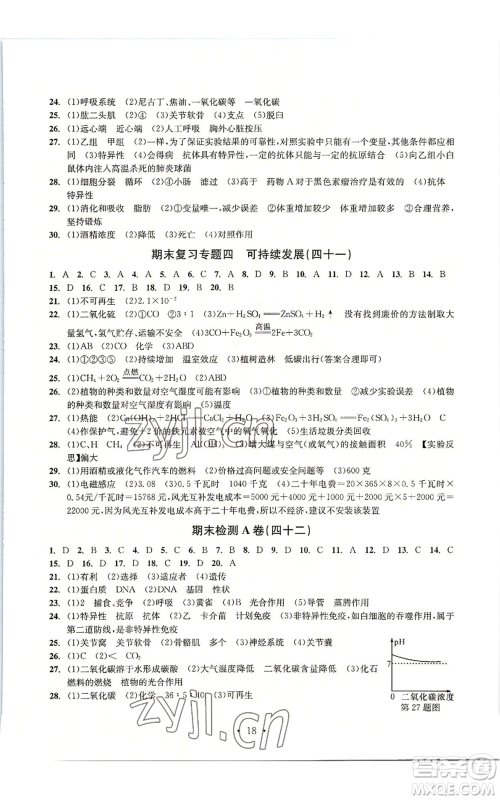
浙江工商大学出版社2022习题e百检测卷九年级科学浙教版精编版参考答案小编已经为大家收集整理好了,本书是浙江工商大学出版社出版设计,这本书贴合教材设计出版,帮助学生了解并熟悉掌握课上所学新知识,同时也培养了学生对科学的兴趣,如果你喜欢这本书,你可以做做这本书的练习题,做完之后到答案圈查阅参考答案,相信会给你提供一定帮助的!

答案如下:



















浙江工商大学出版社2022习题e百检测卷八年级上册科学浙教版精编版参考答案
2022-11-16 11:18:46
浙江工商大学出版社2022习题e百检测卷八年级上册科学浙教版精编版参考答案小编已经为大家收集整理好了,本书是浙江工商大学出版社出版设计,有兴趣的同学,可以到答案圈看看哦!浙
浙江工商大学出版社2022习题e百检测卷七年级上册科学浙教版参考答案
2022-11-16 11:00:22
浙江工商大学出版社2022习题e百检测卷七年级上册科学浙教版参考答案小编已经为大家收集整理好了,本书是浙江工商大学出版社出版设计,本书帮助学生及时巩固新授课知识,夯实双基,
浙江工商大学出版社2022习题e百检测卷七年级上册数学浙教版参考答案
2022-11-16 10:50:17
浙江工商大学出版社2022习题e百检测卷七年级上册数学浙教版参考答案小编已经为大家收集整理好了,本书是浙江工商大学出版社出版设计,这本书贴合教材设计出版,本书帮助学生了解