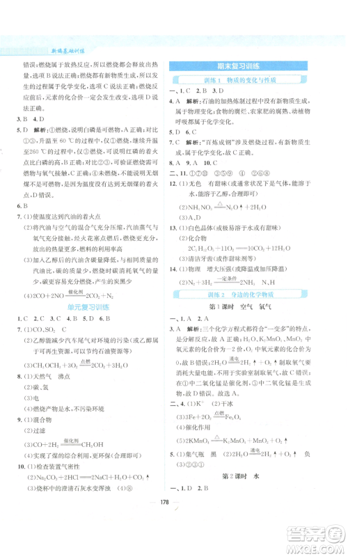
安徽教育出版社2022新编基础训练九年级上册化学人教版参考答案小编已经为大家收集整理好了,本书是安徽教育出版社出版设计,本书作为课时练习类的配套教辅,注重课时设置的全面性,在新授课时的基础上,增设了章末总结提升,使课时设置与教学进程保持一致,有兴趣的同学,可以到答案圈看看哦!

答案如下:




































黄山书社2022新编基础训练九年级上册世界历史人教版参考答案
2022-09-20 14:40:17
黄山书社2022新编基础训练九年级上册世界历史人教版参考答案小编已经为大家收集整理好了,本书是黄山书社出版,这本书根据初中生的特点,帮助学生克服学习过程中的恶习,养成高效学
安徽教育出版社2022新编基础训练九年级上册数学人教版参考答案
2022-09-20 14:26:33
安徽教育出版社2022新编基础训练九年级上册数学人教版参考答案小编已经为大家收集整理好了,本书是安徽教育出版社出版设计,本书便于学生形成系统化的知识体系,及迅速提高自己的
安徽教育出版社2022新编基础训练九年级上册语文人教版参考答案
2022-09-20 14:07:46
安徽教育出版社2022新编基础训练九年级上册语文人教版参考答案小编已经为大家收集整理好了,本书是安徽教育出版社出版设计,这本书帮助同学们及时巩固所学知识,及时发现并解决学
安徽教育出版社2022新编基础训练八年级上册生物学人教版参考答案
2022-09-20 13:56:53
安徽教育出版社2022新编基础训练八年级上册生物学人教版参考答案小编已经为大家收集整理好了,本书是安徽教育出版社出版设计,这本书不仅设有全面系统的课时作业,还配有各章自主