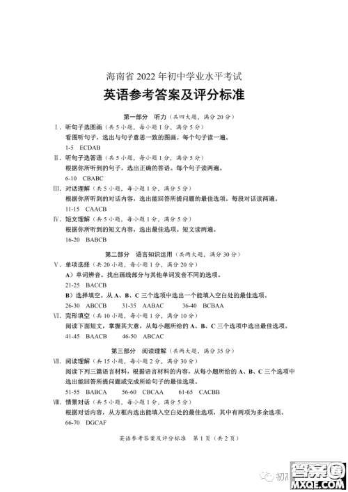
2022年海南省初中学业水平考试英语试卷及答案小编已经收集整理好了,大家在考完可以来核对答案对自己的发挥做出一个更好评估。

本次考试系列的其他科目小编也有整理收集,需要核对答案的伙伴可以来答案圈九年级搜索查看!










2022年海南省初中学业水平考试数学试卷及答案
2022-06-29 14:39:13
2022年海南省初中学业水平考试数学试卷及答案小编已经收集整理好了,大家在考完可以来核对答案对自己的发挥做出一个更好评估。2022年海南省初中学业水平考试数学试卷及答案本
2022年海南省初中学业水平考试语文试卷及答案
2022-06-29 14:21:26
2022年海南省初中学业水平考试语文试卷及答案小编已经收集整理好了,大家在考完可以来核对答案对自己的发挥做出一个更好评估。2022年海南省初中学业水平考试语文试卷及答案本
2022年四川省广元市初中学业水平考试英语试卷及答案
2022-06-28 08:19:28
2022年四川省广元市初中学业水平考试英语试卷及答案小编已经收集整理好了,大家在考完可以来核对答案对自己的发挥做出一个更好评估。2022年四川省广元市初中学业水平考试英语
2022年江苏省宿迁市初中学业水平考试英语试卷及答案
2022-06-28 08:13:42
2022年江苏省宿迁市初中学业水平考试英语试卷及答案小编已经收集整理好了,大家在考完可以来核对答案对自己的发挥做出一个更好评估。2022年江苏省宿迁市初中学业水平考试英语