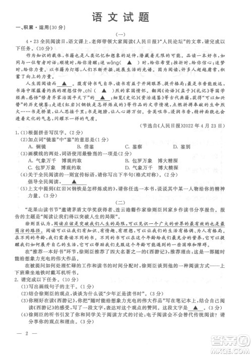
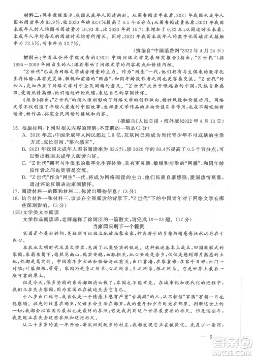
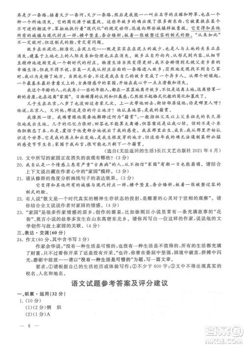
连云港市2022年高中段学校招生统一文化考试语文试题及答案小编已经收集整理好了,大家在考完可以来核对答案对自己的发挥做出一个更好评估。

中考系列的其他科目小编也有整理收集,需要核对答案的伙伴可以来答案圈九年级搜索查看!








2022年决胜中考内部猜押卷语文试题及答案
2022-06-16 09:55:39
2022年决胜中考内部猜押卷语文试题及答案小编已经收集整理好了,大家在考完可以来核对答案对自己的发挥做出一个更好评估。2022年决胜中考内部猜押卷语文试题及答案中考系列的
2022高考真题全国甲卷语文试题及答案解析
2022-06-10 08:55:27
2022高考真题全国甲卷语文试题及答案解析小编已经整理好了,今年的高考真题试卷和答案解析,小伙伴们考完可以核对看看,对自己进行分数评估。2022高考真题全国甲卷语文试题及答案
2022高考真题全国乙卷语文试题及答案解析
2022-06-09 15:09:09
2022高考真题全国乙卷语文试题及答案解析小编已经整理好了,今年的高考真题试卷和答案解析,小伙伴们考完可以核对看看,对自己进行分数评估。2022高考真题全国乙卷语文试题及答案
2022高考真题新高考I卷语文试题及答案解析
2022-06-08 09:57:18
2022高考真题新高考I卷语文试题及答案解析小编已经整理好了,今年的高考真题试卷和答案解析,小伙伴们考完可以核对看看,对自己进行分数评估。2022高考真题新高考I卷语文试题及答