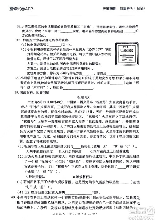
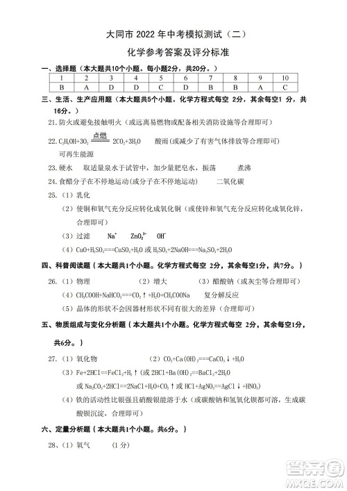
大同市2022年中考模拟测试二理科综合试题及答案小编已经整理好了,针对这个学期前半个阶段的总结和检验,为接下来的学习做好相应的准备和学习计划的调整,需要核对答案的伙伴可以来答案圈看!

本次联考的其他科目的答案小编也有收集整理,大家可以根据自己使用的练习册在答案圈对应的年级搜索查看!

















2022年山西初中学业水平测试靶向联考试卷二理科综合试题及答案
2022-06-04 11:15:13
2022年山西初中学业水平测试靶向联考试卷二理科综合试题及答案小编已经整理好了,针对这个学期前半个阶段的总结和检验,为接下来的学习做好相应的准备和学习计划的调整,需要核对
2022年金太阳高三联考6002C理科综合试题及答案
2022-06-01 17:04:55
2022年金太阳高三联考6002C理科综合试题及答案小编已经收集整理好了,高考前的预热,针对高考模式进行真实的模拟猜题,让学生能提前适应高考考场气氛,让学生能更好的发挥自己的水
2022届云师大附中高三适应性月考十一理科综合试题及答案
2022-06-01 16:00:56
2022届云师大附中高三适应性月考十一理科综合试题及答案小编已经收集整理好了,高考前的预热,针对高考模式进行真实的模拟猜题,让学生能提前适应高考考场气氛,让学生能更好的发挥
2022东北三省三校高三第四次模拟考试理科综合试题及答案
2022-06-01 08:43:55
2022东北三省三校高三第四次模拟考试理科综合试题及答案小编已经收集整理好了,高考前的预热,针对高考模式进行真实的模拟猜题,让学生能提前适应高考考场气氛,让学生能更好的发挥