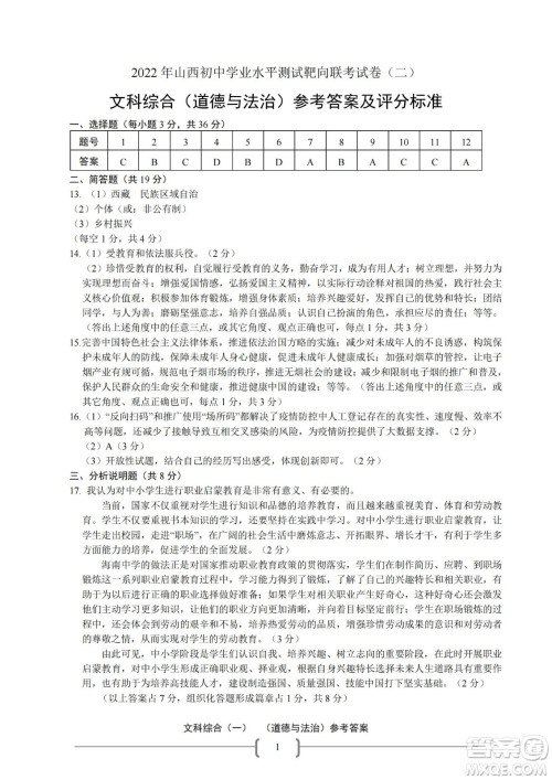
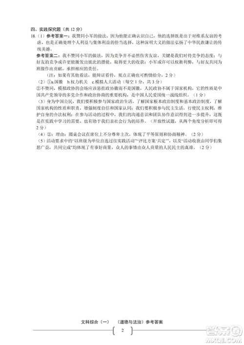
2022年山西初中学业水平测试靶向联考试卷二文科综合道德与法治试题及答案小编已经整理好了,针对这个学期前半个阶段的总结和检验,为接下来的学习做好相应的准备和学习计划的调整,需要核对答案的伙伴可以来答案圈看!

本次联考的其他科目的答案小编也有收集整理,大家可以根据自己使用的练习册在答案圈对应的年级搜索查看!






2022年山西初中学业水平测试靶向联考试卷二数学试题及答案
2022-06-04 11:26:29
2022年山西初中学业水平测试靶向联考试卷二数学试题及答案小编已经整理好了,针对这个学期前半个阶段的总结和检验,为接下来的学习做好相应的准备和学习计划的调整,需要核对答案
2022年山西初中学业水平测试靶向联考试卷二理科综合试题及答案
2022-06-04 11:15:13
2022年山西初中学业水平测试靶向联考试卷二理科综合试题及答案小编已经整理好了,针对这个学期前半个阶段的总结和检验,为接下来的学习做好相应的准备和学习计划的调整,需要核对