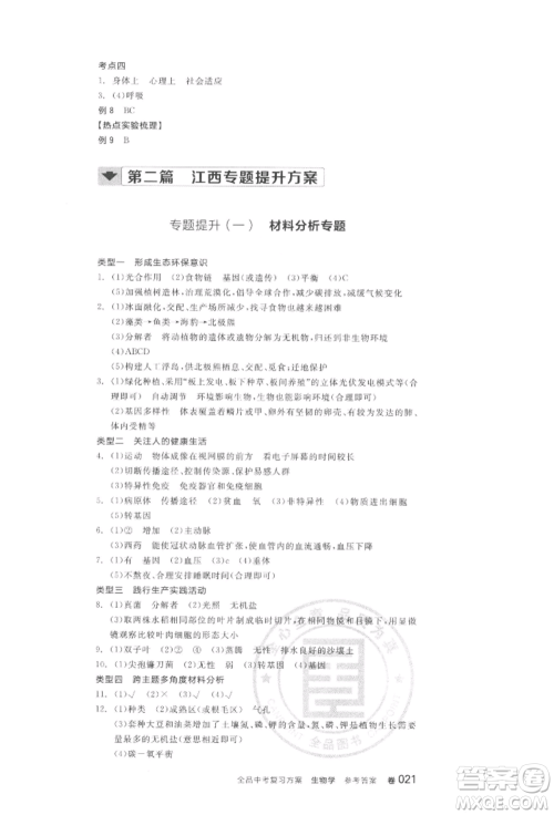
阳光出版社2022全品中考复习方案听课手册生物学通用版江西专版参考答案小编已经为大家收集整理好了,本书是阳光出版社出版设计,需要练习题答案的同学,做完题可以来核对一下,不过不要抄写哦!

答案如下:
























阳光出版社2022全品中考复习方案听课手册英语通用版江西专版参考答案
2022-05-28 10:39:24
阳光出版社2022全品中考复习方案听课手册英语通用版江西专版参考答案小编已经为大家收集整理好了,本书是阳光出版社出版设计,喜欢本书的同学,可以来答案圈查阅本书答案哦!阳光出
延边教育出版社2022全品中考复习方案听课手册英语人教版河北专版参考答案
2022-05-28 10:04:30
延边教育出版社2022全品中考复习方案听课手册英语人教版河北专版参考答案小编已经为大家收集整理好了,本书是延边教育出版社出版设计,本书帮助同学们及时巩固所学知识,及时发现
延边教育出版社2022全品中考复习方案听课手册化学通用版安徽专版参考答案
2022-05-28 09:49:25
延边教育出版社2022全品中考复习方案听课手册化学通用版安徽专版参考答案小编已经为大家收集整理好了,本是延边教育出版社出版设计,本书紧跟教材的教学要求精心编写,题目设计科
阳光出版社2022全品中考复习方案听课手册化学通用版江西专版参考答案
2022-05-28 09:38:29
阳光出版社2022全品中考复习方案听课手册化学通用版江西专版参考答案小编已经为大家收集整理好了,本书是阳光出版社出版设计,本书详细解读了配套版本教材的知识点,讲解重点突出
全品中考复习方案系列答案