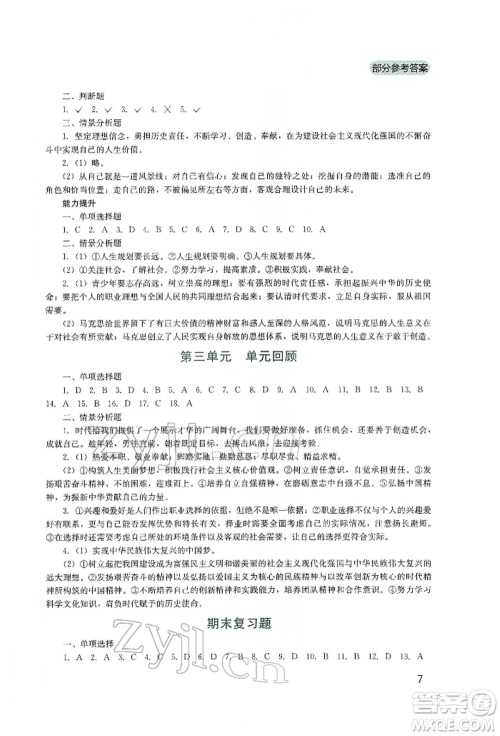
四川教育出版社2022新课程实践与探究丛书九年级下册道德与法治人教版参考答案小编已经为大家收集整理好了,本书是四川教育出版社出版设计,这本书贴合教材设计出版,帮助学生了解并熟悉掌握课上所学新知识,同时也培养了学生对道德与法治的兴趣,如果你喜欢这本书,你可以做做这本书的练习题,做完之后到答案圈查阅参考答案,相信会给你提供一定帮助的!

答案如下:








四川教育出版社2022新课程实践与探究丛书九年级下册化学山东教育版参考答案
2022-05-06 17:28:54
四川教育出版社2022新课程实践与探究丛书九年级下册化学山东教育版参考答案小编已经为大家收集整理好了,本书是四川教育出版社出版设计,这本书贴合教材设计出版,帮助学生了解并
四川教育出版社2022新课程实践与探究丛书九年级下册语文人教版参考答案
2022-05-06 17:15:40
四川教育出版社2022新课程实践与探究丛书九年级下册语文人教版参考答案小编已经为大家收集整理好了,本书是四川教育出版社出版,本书将阅读方法、解题方法、口语及书面表达方法
四川教育出版社2022新课程实践与探究丛书九年级下册英语人教版参考答案
2022-05-06 17:01:37
四川教育出版社2022新课程实践与探究丛书九年级下册英语人教版参考答案小编已经为大家收集整理好了,本书是四川教育出版社出版设计,英语基础薄弱的同学,可以试着做做练习题锻炼
四川教育出版社2022新课程实践与探究丛书九年级下册化学人教版参考答案
2022-05-06 16:49:08
四川教育出版社2022新课程实践与探究丛书九年级下册化学人教版参考答案小编已经为大家收集整理好了,本书是四川教育出版社出版设计,本书针对九年级化学课上所学的各个知识点对
2022新课程实践与探究丛书下系列答案