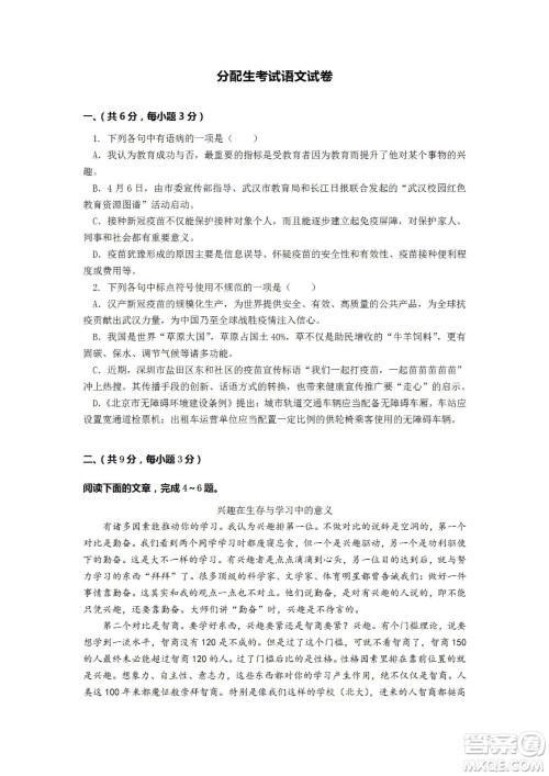
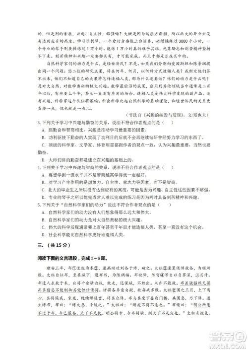
2021年武汉市第十四中学分配生测试语文试卷及答案小编已经收集整理好了,分配生能直接向十四中申请吗?分配生只能是向所在初中学校申请,由初中学校推荐,不能直接向十四中申请。大家可以参考一下往年的分配生测试来给自己做好查漏补缺,需要核对参考的伙伴可以来答案圈查看!

本次考试的其他科目的答案小编也有收集整理,大家可以根据自己使用的练习册在答案圈对应的年级搜索查看!




2021年武汉市第十四中学分配生测试英语试卷及答案
2022-04-12 11:18:29
2021年武汉市第十四中学分配生测试英语试卷及答案小编已经收集整理好了,分配生能直接向十四中申请吗?分配生只能是向所在初中学校申请,由初中学校推荐,不能直接向十四中申请。大
2021年武汉市第十四中学分配生测试数学试卷及答案
2022-04-12 10:55:07
2021年武汉市第十四中学分配生测试数学试卷及答案小编已经收集整理好了,分配生能直接向十四中申请吗?分配生只能是向所在初中学校申请,由初中学校推荐,不能直接向十四中申请。大
2020年武汉市第十四中学分配生测试语文试卷及答案
2022-04-12 10:40:25
2020年武汉市第十四中学分配生测试语文试卷及答案小编已经收集整理好了,分配生能直接向十四中申请吗?分配生只能是向所在初中学校申请,由初中学校推荐,不能直接向十四中申请。大
2022届湖南新高考教学教研联盟高三第二次联考语文试卷及答案
2022-04-11 10:22:35
2022届湖南新高考教学教研联盟高三第二次联考语文试卷及答案小编已经收集整理好了,让大家能更好的检验自己学习中的不足,在接下来的复习中重点去巩固提高,需要的伙伴可以来答案