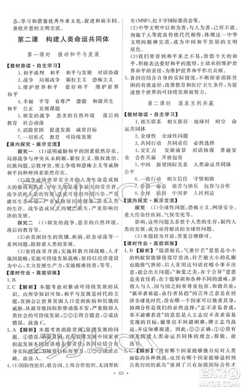
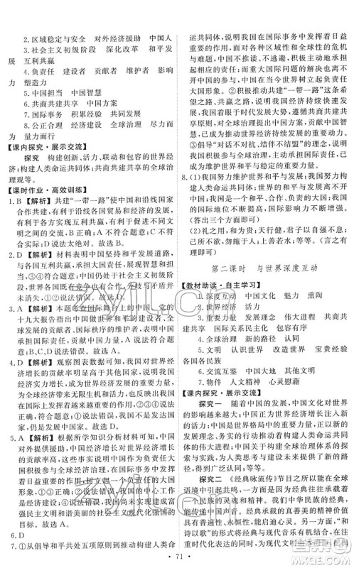
人民教育出版社2022能力培养与测试九年级道德与法治下册人教版答案小编为同学们整理好了,本书是由人民教育出版社出版发行,巩固基础知识,加深记忆,专项知识点强化训练,综合总复习,查漏补缺夯实基础,完成练习的同学们快来核对一下答案,看看做的怎么样吧。

答案如下,仅供参考




















人民教育出版社2022能力培养与测试九年级语文下册人教版湖南专版答案
2022-04-02 10:43:47
人民教育出版社2022能力培养与测试九年级语文下册人教版湖南专版答案小编为同学们整理好了,本书是由人民教育出版社出版发行,习题具有较强的代表性,内容难度由易到难,循序渐进,科
人民教育出版社2022能力培养与测试九年级语文下册人教版答案
2022-04-02 10:29:00
人民教育出版社2022能力培养与测试九年级语文下册人教版答案小编为同学们整理好了,本书是由人民教育出版社出版发行,通过题型多样、难易适中的针对性训练,帮助学生精准总结规律
人民教育出版社2022能力培养与测试九年级数学下册人教版答案
2022-04-02 10:12:15
人民教育出版社2022能力培养与测试九年级数学下册人教版答案小编为同学们整理好了,本书是由人民教育出版社出版发行,包含课时练、单元学科能力测评卷、综合学科能力测评卷等,巧
教育科学出版社2022能力培养与测试九年级物理下册教科版答案
2022-04-02 09:58:31
教育科学出版社2022能力培养与测试九年级物理下册教科版答案小编整理好了,本书是由教育科学出版社出版发行,将教材知识点进行全面细致解读,通过课时练、单元学科能力测评卷、综
2022能力培养与测试下册系列答案