江苏凤凰科学技术出版社2022小题狂做九年级数学下册苏科版提优版参考答案小编已经为大家收集整理好了,本书是由江苏凤凰科学技术出版社出版设计,本书是整合单元知识的重难点,同时设置例题讲解和反馈练习。例题典型,解析详细,点拨到位;练习与例题匹配,使学生逐步掌握重要知识点,从而提高解题能力,有兴趣的小伙伴,可以到答案圈查阅参考哦!

答案如下:
































































江苏凤凰科学技术出版社2022小题狂做中考数学通用版提优版参考答案
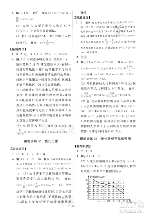
2022-03-14 13:25:58
江苏凤凰科学技术出版社2022小题狂做中考数学通用版提优版参考答案小编已经为大家收集整理好了,本书是由江苏凤凰科学技术出版社出版设计,本书按教材学习顺序合理地安排训练内
江苏凤凰科学技术出版社2022小题狂做九年级物理下册苏科版提优版参考答案
2022-03-14 11:53:58
江苏凤凰科学技术出版社2022小题狂做九年级物理下册苏科版提优版参考答案小编已经为大家收集整理好了,本书是由江苏凤凰科学技术出版社出版设计,本书帮助学生在课后能更好的巩
江苏凤凰科学技术出版社2022小题狂做九年级化学下册沪教版提优版参考答案
2022-03-14 11:44:17
江苏凤凰科学技术出版社2022小题狂做九年级化学下册沪教版提优版参考答案小编已经为大家收集整理好了,本书是江苏凤凰科学技术出版社出版,这本书的其他系列我们已经为大家收集
江苏凤凰科学技术出版社2022小题狂做中考化学通用版提优版参考答案
2022-03-14 11:28:26
江苏凤凰科学技术出版社2022小题狂做中考化学通用版提优版参考答案小编已经为大家收集整理好了,本书是由江苏凤凰科学技术出版社出版设计,本书紧扣单元主题精选美文,以赏析的形
2022小题狂做下系列答案