首页小学初中高中专题
当前位置:首页 > 高中答案网 > 高中一年级答案

湖南师范大学附属中学23届高考高一上学期语文期中试卷及答案

时间:2021-11-29 17:30:40    作者:答案圈
标签:
高一期中答案

湖南师范大学附属中学23届高考高一上学期语文期中试卷及答案小编已经为大家整理好了,需要答案的同学,可以前来查阅参考哦!nIZ答案圈

湖南师范大学附属中学23届高考高一上学期语文期中试卷及答案nIZ答案圈

湖南师范大学附属中学23届高考高一上学期语文期中试卷及答案

试题及答案如下:nIZ答案圈

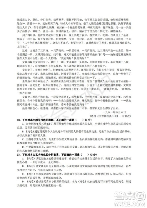
湖南师范大学附属中学23届高考高一上学期语文期中试卷及答案nIZ答案圈

湖南师范大学附属中学23届高考高一上学期语文期中试卷及答案nIZ答案圈

湖南师范大学附属中学23届高考高一上学期语文期中试卷及答案nIZ答案圈

湖南师范大学附属中学23届高考高一上学期语文期中试卷及答案nIZ答案圈

湖南师范大学附属中学23届高考高一上学期语文期中试卷及答案nIZ答案圈

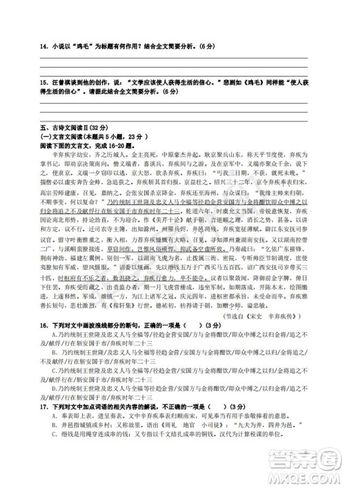
湖南师范大学附属中学23届高考高一上学期语文期中试卷及答案nIZ答案圈

湖南师范大学附属中学23届高考高一上学期语文期中试卷及答案nIZ答案圈

湖南师范大学附属中学23届高考高一上学期语文期中试卷及答案nIZ答案圈

湖南师范大学附属中学23届高考高一上学期语文期中试卷及答案nIZ答案圈

湖南师范大学附属中学23届高考高一上学期语文期中试卷及答案nIZ答案圈

查看更多答案
相关文章
湖南师范大学附属中学2019届高三上学期月考四语文试题及答案 2018-12-14 17:19:00

湖南师范大学附属中学2019届高三上学期月考四语文试题及答案,小编收集在答案圈了,请及时核对湖南师范大学附属中学2019届高三上学期月考四语文试题及答案一、现代文阅读(36分)

专题推荐

2022小学长江作业本上册系列答案

2022阳光学业评价上册系列答案

2022资源与评价上册系列答案

2022初中全品学练考上册系列答案

2022阳光同学课时优化作业上册系列答案

相关专题
课后作业答案
数学
语文
英语
历史
地理
政治
物理
化学
生物
其他
网友留言
最新更新
2022年山东省学情空间区域教研共同体高一10月份联考物理试题及答案
高一考试答案
2022年山东省学情空间区域教研共同体高一10月份联考历史试题及答案
高一考试答案
2022年山东省学情空间区域教研共同体高一10月份联考地理试题及答案
高一考试答案
2022年山东省学情空间区域教研共同体高一10月份联考化学试题及答案
高一考试答案